2024年青海高考专科最低录取分数线确定,文史类专科:最低控制分数线为120分。理工类专科:最低控制分数线为120分。在青海高考本科录取分数线公布后,考生要了解确认自己上了哪个录取批次,然后抓紧时间填报青海高考志愿。

2024青海高考专科录取分数线公布,文史类专科:最低控制分数线为120分。理工类专科:最低控制分数线为120分。



2023年青海高考:普通类理科150分能上专科学校,普通类文科150分能上专科学校。
2022年青海高考:普通类理科150分能上专科学校,普通类文科150分能上专科学校。
2021年青海高考:普通类理科150分能上专科学校,普通类文科150分能上专科学校。
2020年青海高考:普通类理科160分能上专科学校,普通类文科160分能上专科学校。
1. 兴趣至上,就业第二。选择专业重要的还是看自己的兴趣,不要因为当下什么专业比较火热、就业前景看似比较好,或者是家里人父母一再要求,就选择了一个自己压根就不感兴趣的专业。
其实不一定你学什么专业,你就一定要从事这方面的工作。但大学生活很珍贵,你一定要选择一个比较喜欢的专业来充实自己的头脑。
2. 专业优先,冷热搭配。有的青海专科院校里的某个专业分数线并不低,甚至还可能会超过本科分数线。因为这个专业可能是这所学校的王牌专业,是同类学校中的佼佼者。
这个专业的毕业生,在毕业的时候会很吃香。如果这所学校的综合情况并不是很好,但是我们还是可以就读于这所学校。这就属于冷热搭配。
3. 参考青海高考历年分数线,尽量服从调剂。同学们需要将自己想报考院校的历年分数线收集好,做到心中有数。填报专科提前批志愿的时候要定好自己的第一志愿。
2.2024年襄阳职业技术学院招生计划专业及各省录取分数线位次
4.2024年湘潭医卫职业技术学院招生计划专业及各省录取分数线位次
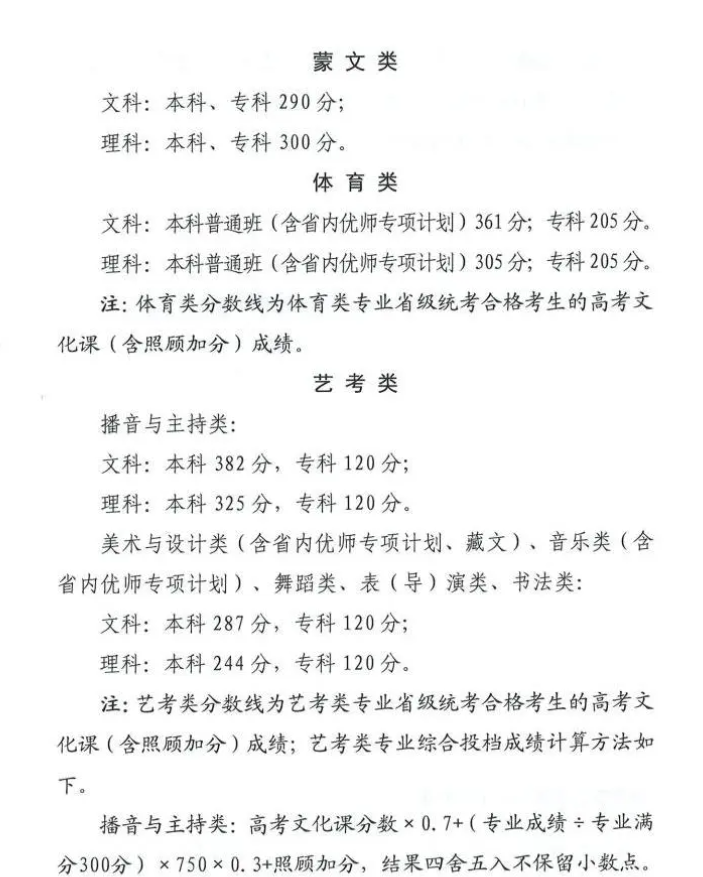
6.2024青海高考本科录取分数线划定 文:382理:325
7.2024年重庆五一职业技术学院招生计划专业及各省录取分数线位次
8.福建2024高考本科录取分数线【最新】 本科分数线多少分