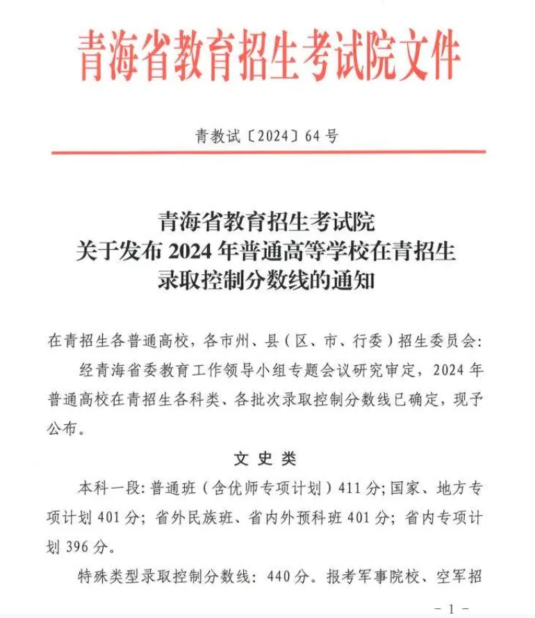
2024年青海高考本科录取分数线,文史类本科一段:普通班(含优师专项计划)411分。理工类本科一段:普通班(含优师专项计划)343分。2024年青海高考本科录取分数线公布后,考生要了解确认自己上了哪个录取批次,然后抓紧时间填报青海高考志愿。

2024青海高考一本录取分数线公布,文史类本科一段:普通班(含优师专项计划)411分。理工类本科一段:普通班(含优师专项计划)343分。
2024青海高考二本录取分数线公布,文史类本科二段:最低控制分数线382分。理工类本科二段:最低控制分数线325分。



青海高考一本录取分数线汇总
2023青海理科本科一段录取分数线是330分,2023青海文科本科一段录取分数线是406分。
2022青海理科本科一段录取分数线是335分,2022青海文科本科一段录取分数线是409分。
2021青海理科本科一段录取分数线是330分,2021青海文科本科一段录取分数线是405分。
2020青海理科本科一段录取分数线是352分,2020青海文科本科一段录取分数线是439分。
青海高考二本录取分数线汇总
2023青海理科录取分数线是本科二段(合并后)309分,2023青海文科录取分数线是本科二段(合并后)378分。
2022青海理科录取分数线是本科二段(合并后)308分,2022青海文科录取分数线是本科二段(合并后)370分。
2021青海理科录取分数线是本科二段(合并后)310分,2021青海文科录取分数线是本科二段(合并后)361分。
2020青海理科录取分数线是本科二段(合并后)330分,2020青海文科录取分数线是本科二段(合并后)401分。
3.2024年哈尔滨工业大学招生计划专业及各省录取分数线位次
5.2024年铜仁幼儿师范高等专科学校招生计划专业及各省录取分数线位次
6.2024青海高考最低录取控制分数线公布 各批次分数线划定
7.2024年北京培黎职业学院招生计划专业及各省录取分数线位次