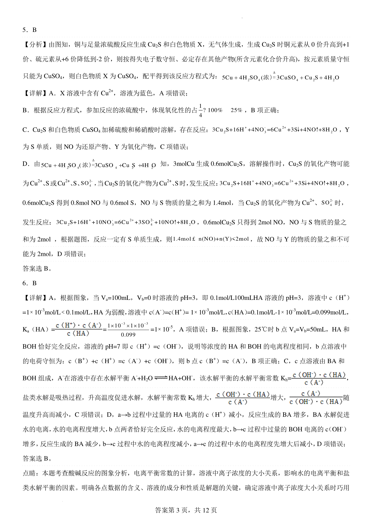
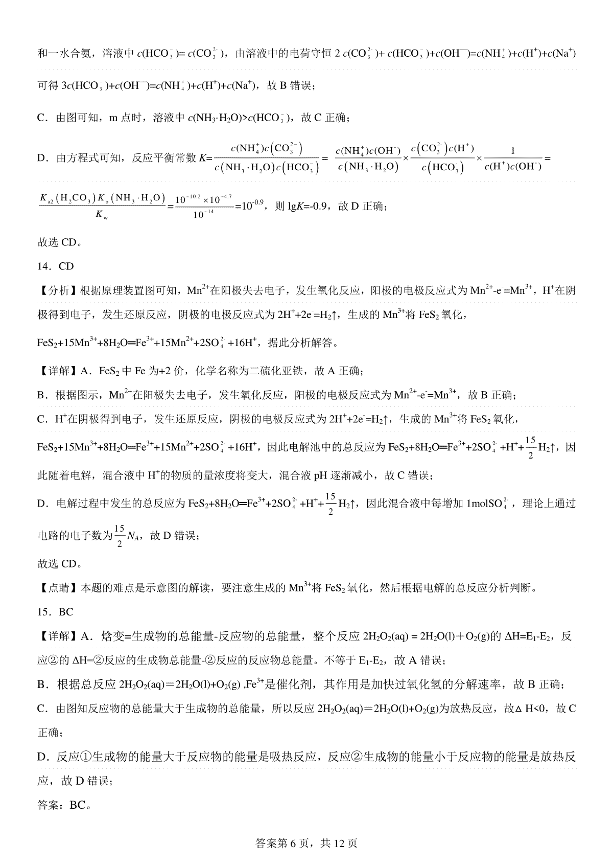
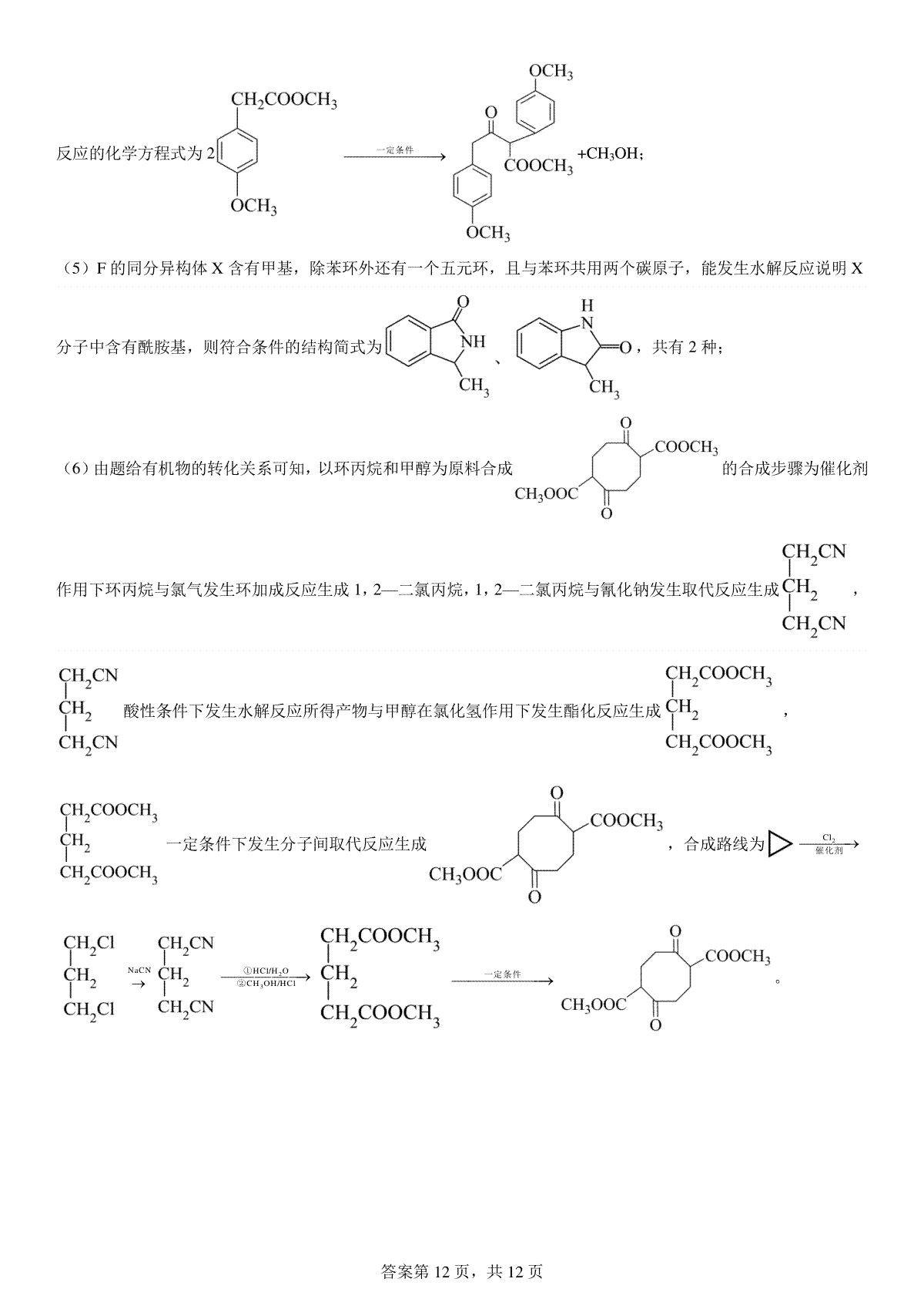
辽宁省实验中学2023-2024学年度高考适应性测试(二)化学参考答案于近期开考,本次考试对考生对知识的掌握参考价值大,为了方便大家复习掌握错题!小编在下文为大家准备了辽宁省实验中学2023-2024学年度高考适应性测试(二)化学参考答案试卷及答案解析详情,仅供考生参考。
如果你想下载辽宁省实验中学2023-2024学年度高考适应性测试(二)化学参考答案DOC或PDF版,请点击本文末链接!
一、辽宁省实验中学2023-2024学年度高考适应性测试(二)化学参考答案












1.辽宁省实验中学2023-2024学年度高考适应性测试(二)化学参考答案
2.辽宁省实验中学2023-2024学年度高考适应性测试(二)化学
3.辽宁省实验中学2023-2024学年度高考适应性测试(二)生物参考答案
4.辽宁省实验中学2023-2024学年度高考适应性测试(二)生物
5.辽宁省实验中学2023-2024学年度高考适应性测试(二)历史
6.辽宁省实验中学2023-2024学年度高考适应性测试(二)地理
7.辽宁省实验中学2023-2024学年度高考适应性测试(二)历史参考答案
8.辽宁省实验中学2023-2024学年度高考适应性测试(二)地理参考答案