2024届江西省高三下学期二轮复习阶段性检测(二模)地理试题+于近期开考,本次考试对考生对知识的掌握参考价值大,为了方便大家复习掌握错题!小编在下文为大家准备了2024届江西省高三下学期二轮复习阶段性检测(二模)地理试题+试卷及答案解析详情,仅供考生参考。
如果你想下载2024届江西省高三下学期二轮复习阶段性检测(二模)地理试题+DOC或PDF版,请点击本文末链接!
一、2024届江西省高三下学期二轮复习阶段性检测(二模)地理试题+








1.2024届江西省高三下学期二轮复习阶段性检测(二模)地理试题+
2.2023-2024学年江西省高三年级二轮复习阶段性检测英语试卷
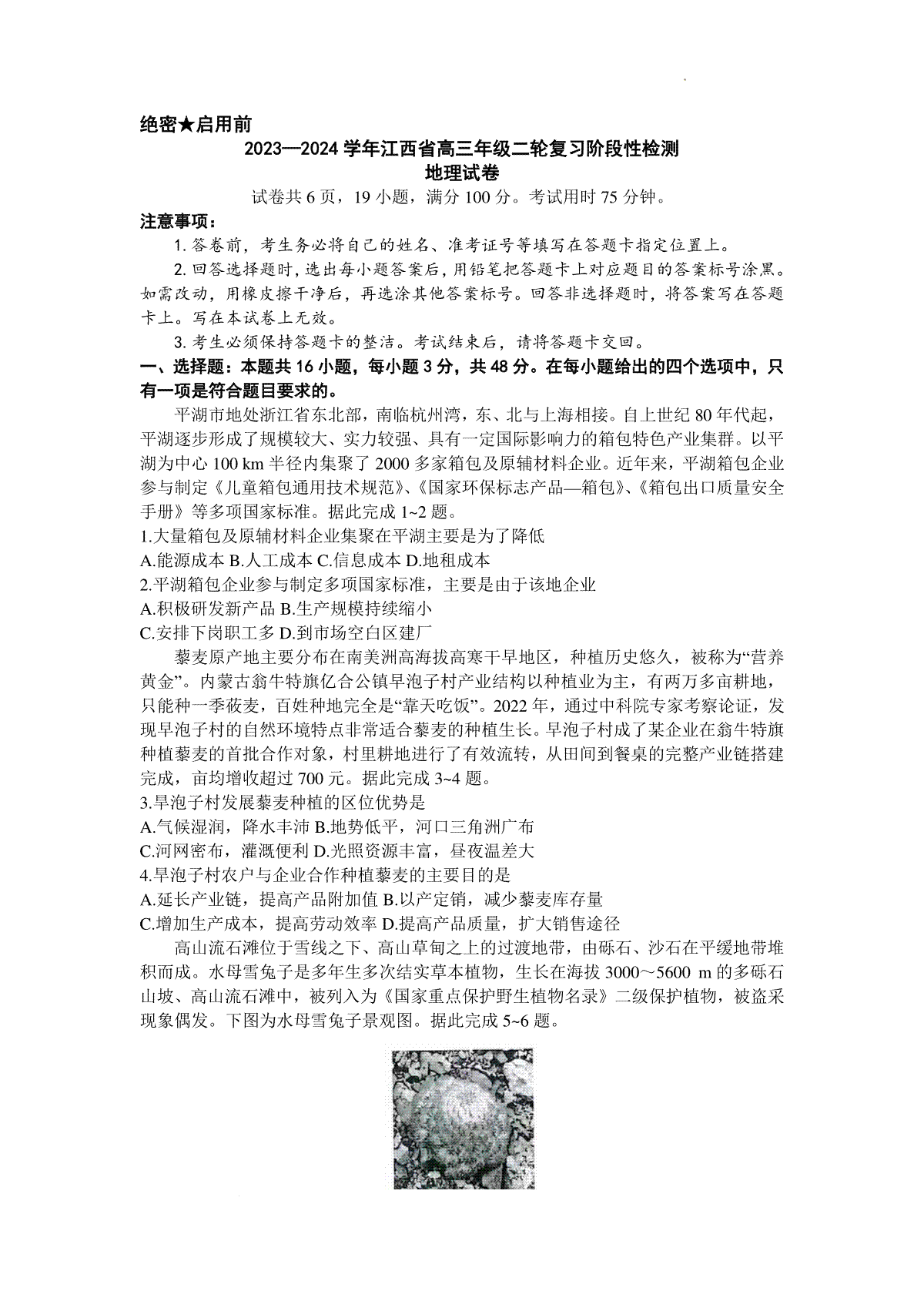
3.2023-2024学年江西省高三年级二轮复习阶段性检测生物试卷
4.2023-2024江西省高三年级二轮复习阶段性检测化学试卷