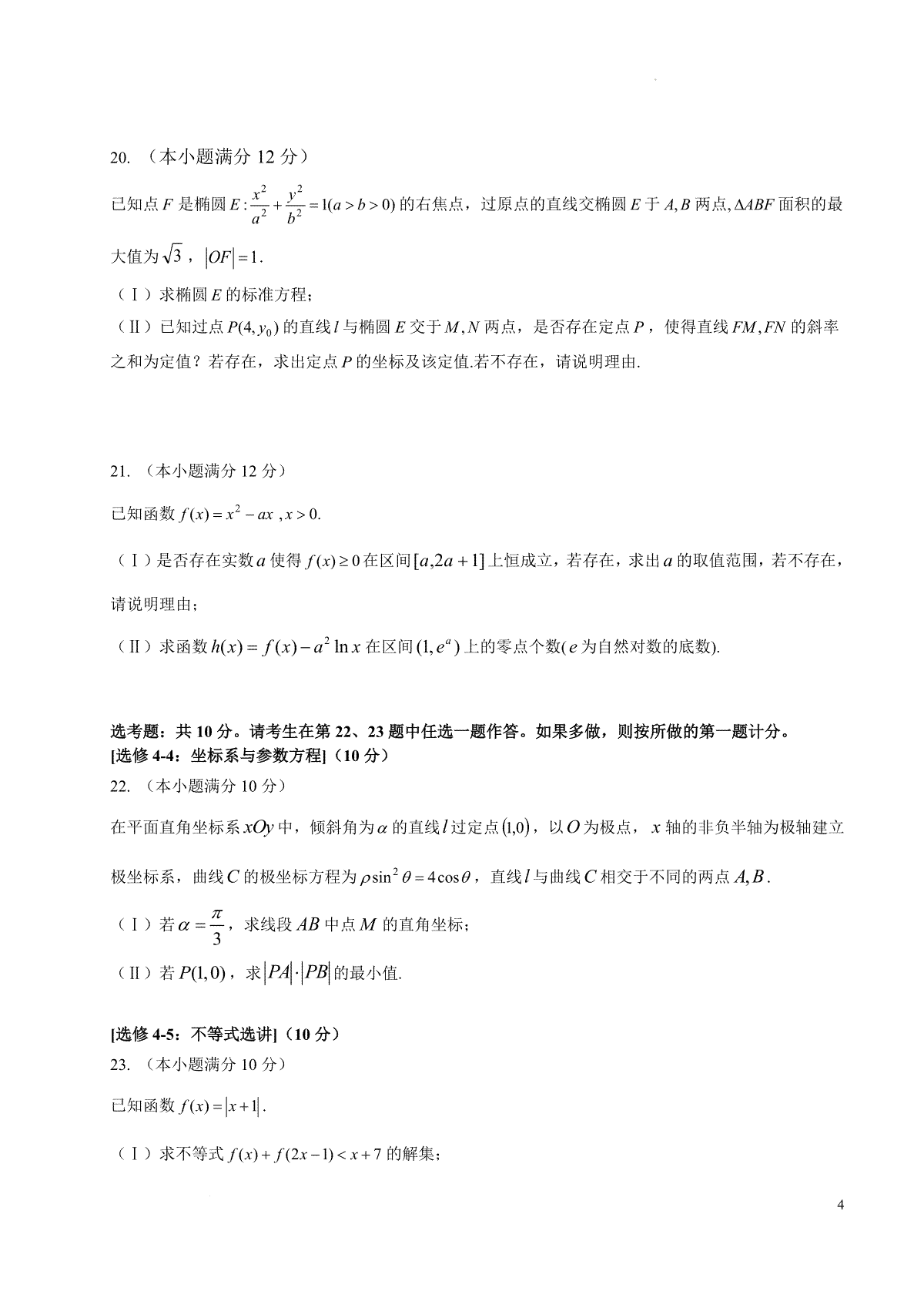
石室中学高2024届高三二模数学(理科)A卷

文/林子

石室中学高2024届高三二模数学理科)A卷于近期开考,本次考试对考生对知识的掌握参考价值大,为了方便大家复习掌握错题!小编在下文为大家准备了石室中学高2024届高三二模数学(理科)A卷试卷及答案解析详情,仅供考生参考。

如果你想下载石室中学高2024届高三二模数学(理科)A卷DOC或PDF版,请点击本文末链接!

一、石室中学高2024届高三二模数学(理科)A卷

下载石室中学高2024届高三二模数学(理科)A卷PDF格式或doc

小编推荐

1.石室中学高2024届高三二模数学(理科)A卷

2.石室中学高2024届高三二模模拟语文答案

3.石室中学高2024届高三二模化学答案

4.石室中学高2024届高三二模生物A卷答案

5.2024石家庄高三一模语文答案

6.2024石家庄高三一模英语试卷

7.2024石家庄高三一模语文

8.2024石家庄高三一模英语试题参考答案

一键复制全文保存为WORD

猜你喜欢

2024届内蒙古自治区包头市高三一模历史答案

24-03-10

2024届内蒙古自治区包头市高三一模数学(理)答案

24-03-10

2024届内蒙古自治区包头市高三一模化学答案

24-03-10

2024届内蒙古自治区包头市高三一模生物答案

24-03-10

2024届内蒙古自治区包头市高三一模地理答案

24-03-10

精品解析:2024届甘肃省兰州市高三下学期诊断考试(一模)历史试卷(原卷版)

24-03-10

精品解析:2024届甘肃省兰州市高三下学期诊断考试(一模)历史试卷(解析版)

24-03-10

2024届甘肃省兰州市高三一模英语试卷

24-03-10