2024届山西省省校际名校高三下学期一模文科综合参考答案详解及评分说明于近期开考,本次考试对考生对知识的掌握参考价值大,为了方便大家复习掌握错题!小编在下文为大家准备了2024届山西省省校际名校高三下学期一模文科综合参考答案详解及评分说明试卷及答案解析详情,仅供考生参考。
如果你想下载2024届山西省省校际名校高三下学期一模文科综合参考答案详解及评分说明DOC或PDF版,请点击本文末链接!
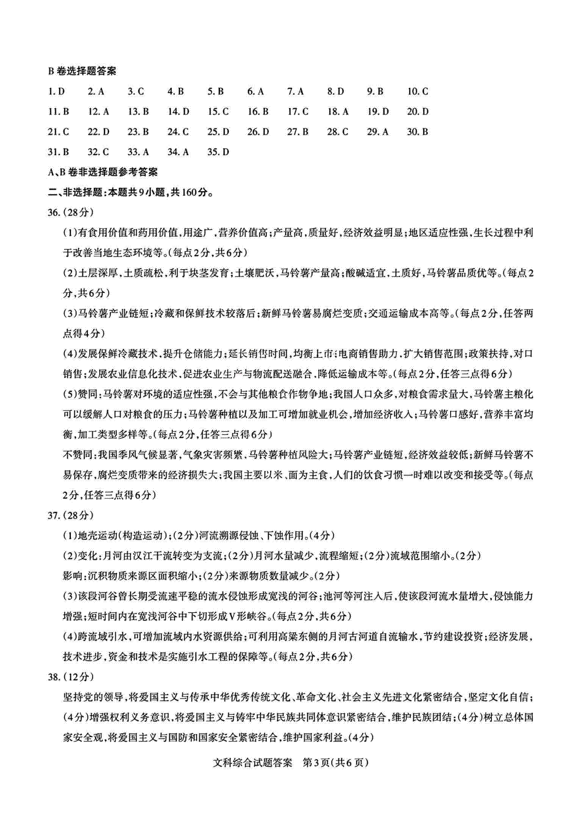
一、2024届山西省省校际名校高三下学期一模文科综合参考答案详解及评分说明






1.2024届山西省省校际名校高三下学期一模文科综合参考答案详解及评分说明
5.2024届山西省省校际名校高三下学期一模参考答案及英语听力材料
6.2024届山西省省校际名校高三下学期一模语文参考答案详解及评分说明
7.2024届山西省运城市盐湖区高三下学期一模考试语文试题(无答案)
8.精品解析:黑龙江省哈尔滨市三中2023—2024学年高三下学期第一次模拟考试生物试题(原卷版)