浙江省名校协作体2023-2024学年高三下学期开学联考数学试题于近期开考,本次考试对考生对知识的掌握参考价值大,为了方便大家复习掌握错题!小编在下文为大家准备了浙江省名校协作体2023-2024学年高三下学期开学联考数学试题试卷及答案解析详情,仅供考生参考。
如果你想下载浙江省名校协作体2023-2024学年高三下学期开学联考数学试题DOC或PDF版,请点击本文末链接!
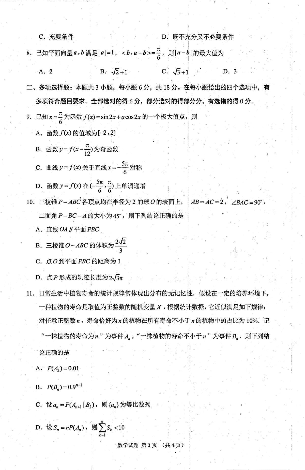
一、浙江省名校协作体2023-2024学年高三下学期开学联考数学试题




1.浙江省名校协作体2023-2024学年高三下学期开学联考数学试题
2.浙江省名校协作体2023-2024学年高三下学期开学联考化学学科
3.浙江省名校协作体2023-2024学年高三下学期开学联考语文答案
4.浙江省名校协作体2023-2024学年高三下学期开学联考化学参考答案
5.浙江省名校协作体2023-2024学年高三下学期开学联考高三英语试题下
6.浙江省名校协作体2023-2024学年高三下学期开学考试生物试题
7.浙江省名校协作体2023-2024学年高三下学期开学考试物理试题
8.浙江省名校协作体2023-2024学年高三下学期开学考试历史试题