物理-河北省衡水中学2022-2023学年高一上学期综合素质检测二于近期开考,本次考试对考生对知识的掌握参考价值大,为了方便大家复习掌握错题!小编在下文为大家准备了物理-河北省衡水中学2022-2023学年高一上学期综合素质检测二试卷及答案解析详情,仅供考生参考。
如果你想下载物理-河北省衡水中学2022-2023学年高一上学期综合素质检测二DOC或PDF版,请点击本文末链接!
一、物理-河北省衡水中学2022-2023学年高一上学期综合素质检测二






























1.物理-河北省衡水中学2022-2023学年高一上学期综合素质检测二
2.历史-河北省衡水中学2022-2023学年高一上学期综合素质检测二
3.化学-河北省衡水中学2022-2023学年高一上学期综合素质检测二
4.语文-河北省衡水中学2022-2023学年高一上学期综合素质检测二(缺答案)
5.数学-河北省衡水中学2022-2023学年高一上学期综合素质检测二
6.物理-2024河北金太阳高三年级12月联考24-228C
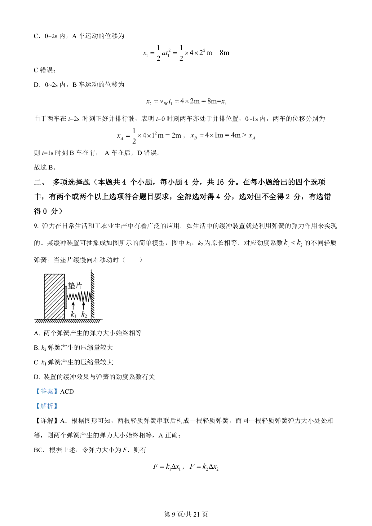
7.物理-安徽省县中联盟2023-2024学年高三上学期12月联考试题和答案
8.生物-安徽省县中联盟2023-2024学年高三上学期12月联考试题和答案