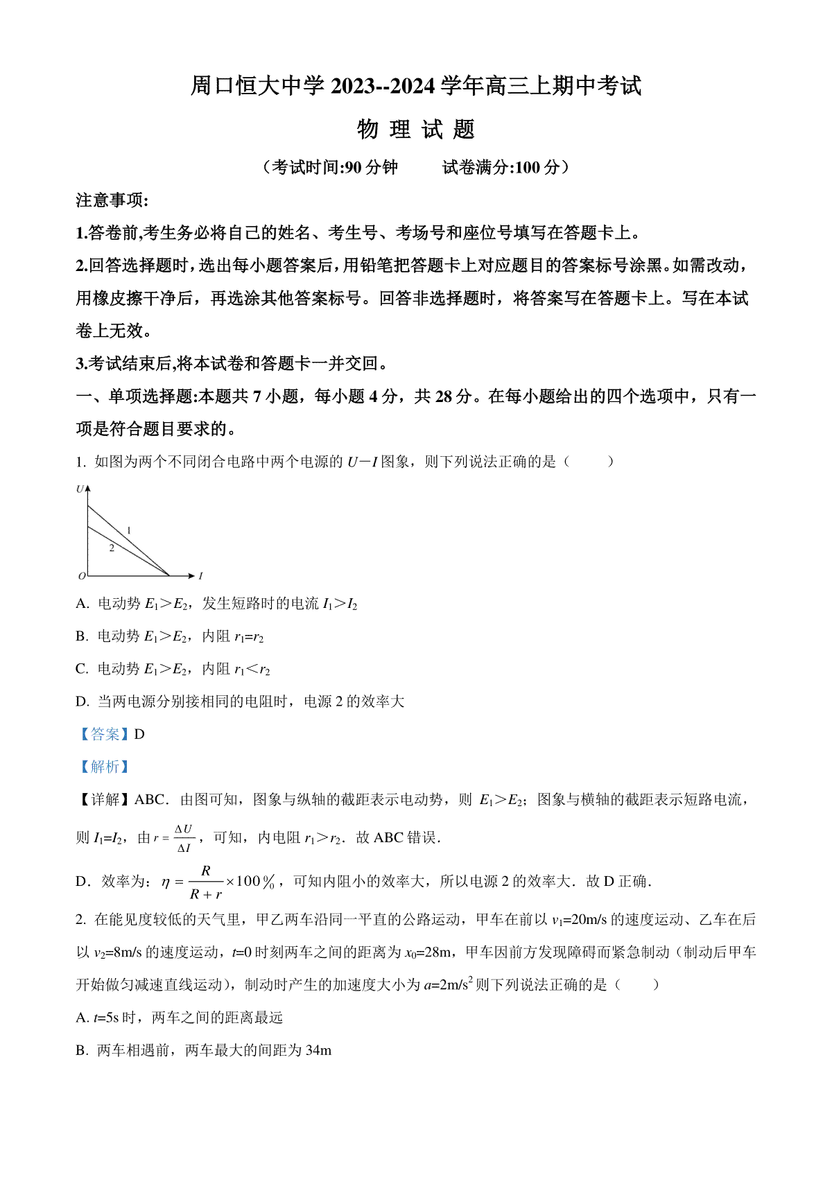
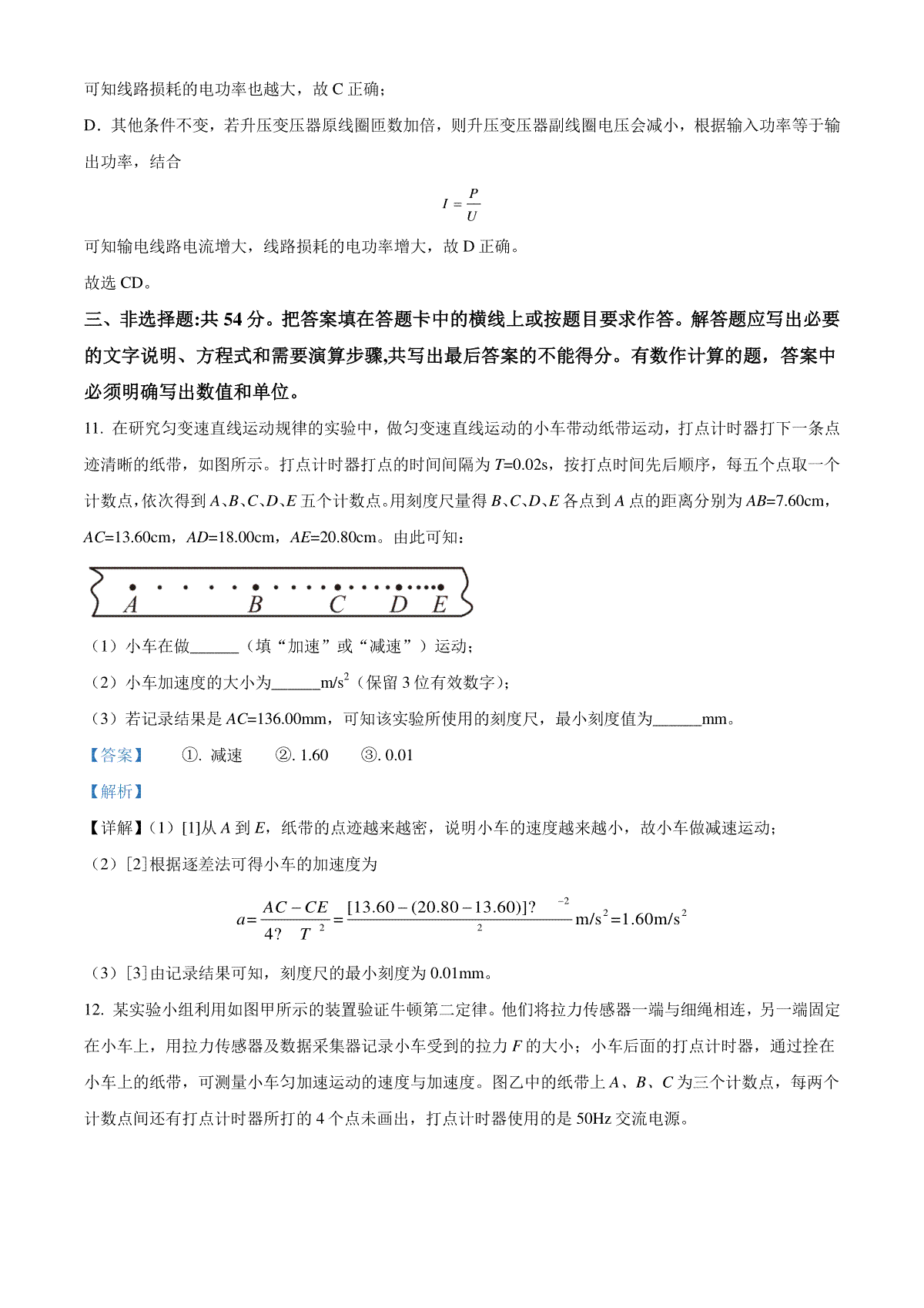
精品解析:河南省周口恒大中学2023-2024学年高三上学期11月期中考试物理试题(解析版)于近期开考,本次考试对考生对知识的掌握参考价值大,为了方便大家复习掌握错题!小编在下文为大家准备了精品解析:河南省周口恒大中学2023-2024学年高三上学期11月期中考试物理试题(解析版)试卷及答案解析详情,仅供考生参考。
如果你想下载精品解析:河南省周口恒大中学2023-2024学年高三上学期11月期中考试物理试题(解析版)DOC或PDF版,请点击本文末链接!
一、精品解析:河南省周口恒大中学2023-2024学年高三上学期11月期中考试物理试题(解析版)














1.精品解析:河南省周口恒大中学2023-2024学年高三上学期11月期中考试物理试题(解析版)
2.精品解析:河南省周口恒大中学2023-2024学年高三上学期11月期中考试物理试题(原卷版)
3.河南省周口恒大中学2023-2024学年高三上学期11月期中考试数学试题
4.河南省周口市川汇区恒大中学2023-2024学年高三上学期11月期中地理试题
5.河南省周口市川汇区周口恒大中学2023-2024学年高三上学期期中考试语文试题
6.精品解析:江苏省南通市海安高级中学2023-2024学年高三上学期11月阶段检测数学试题(原卷版)
7.精品解析:江苏省南通市海安高级中学2023-2024学年高三上学期11月阶段检测数学试题(解析版)
8.精品解析:江苏省海安高级中学2023-2024学年高三11月月考生物试题(原卷版)