山东省德州市优高联考2023-2024学年高三上学期期中考试 语文答案于近期开考,本次考试对考生对知识的掌握参考价值大,为了方便大家复习掌握错题!小编在下文为大家准备了山东省德州市优高联考2023-2024学年高三上学期期中考试 语文答案试卷及答案解析详情,仅供考生参考。
如果你想下载山东省德州市优高联考2023-2024学年高三上学期期中考试 语文答案DOC或PDF版,请点击本文末链接!
一、山东省德州市优高联考2023-2024学年高三上学期期中考试 语文答案


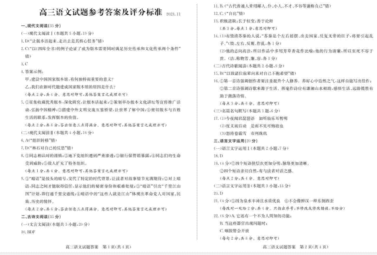
1.山东省德州市优高联考2023-2024学年高三上学期期中考试 语文答案
2.山东省德州市优高联考2023-2024学年高三上学期期中考试 数学答案
3.山东省德州市优高联考2023-2024学年高三上学期期中考试 物理答案
4.山东省德州市优高联考2023-2024学年高三上学期期中考试 语文
5.山东省德州市优高联考2023-2024学年高三上学期期中考试 英语答案
6.山东省德州市优高联考2023-2024学年高三上学期期中考试 英语
7.山东省德州市优高联考2023-2024学年高三上学期期中考试 生物答案
8.山东省德州市优高联考2023-2024学年高三上学期期中考试 物理