1号卷·A10联盟2024届高三上学期11月段考物理答案于近期开考,本次考试对考生对知识的掌握参考价值大,为了方便大家复习掌握错题!小编在下文为大家准备了1号卷·A10联盟2024届高三上学期11月段考物理答案试卷及答案解析详情,仅供考生参考。
如果你想下载1号卷·A10联盟2024届高三上学期11月段考物理答案DOC或PDF版,请点击本文末链接!
一、1号卷·A10联盟2024届高三上学期11月段考物理答案




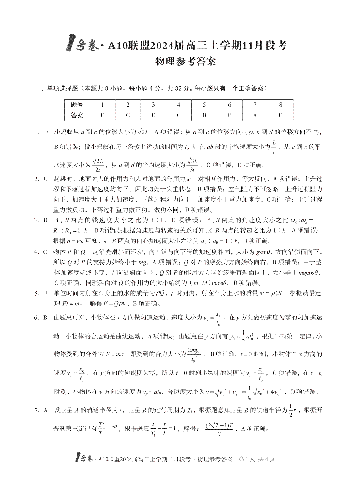
1.1号卷·A10联盟2024届高三上学期11月段考物理答案
2.1号卷·A10联盟2024届高三上学期11月段考思政答案
3.1号卷·A10联盟2024届高三上学期11月段考历史答案
4.1号卷·A10联盟2024届高三上学期11月段考数学答案
7.1号卷·A10联盟2024届高三上学期11月段考生物答案
8.1号卷·A10联盟2024届高三上学期11月段考日语答案