1号卷·A10联盟2024届高三上学期11月段考地理答案

文/初遇见

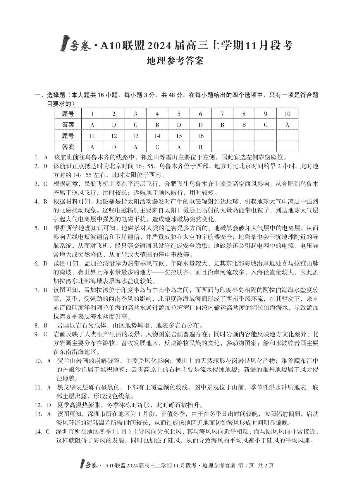
1号卷·A10联盟2024届高三学期11月段考地理答案于近期开考,本次考试对考生对知识的掌握参考价值大,为了方便大家复习掌握错题!小编在下文为大家准备了1号卷·A10联盟2024届高三上学期11月段考地理答案试卷及答案解析详情,仅供考生参考。

如果你想下载1号卷·A10联盟2024届高三上学期11月段考地理答案DOC或PDF版,请点击本文末链接!

一、1号卷·A10联盟2024届高三上学期11月段考地理答案

下载1号卷·A10联盟2024届高三上学期11月段考地理答案PDF格式或doc

小编推荐

1.1号卷·A10联盟2024届高三上学期11月段考地理答案

2.2024届吉林省长春市高三上学期质量监测(一)语文答案

3.2024届吉林省长春市高三上学期质量监测(一)语文

4.2024届吉林省长春市高三上学期质量监测(一)英语

5.2024届吉林省长春市高三上学期质量监测(一)物理

6.2024届吉林省长春市高三上学期质量监测(一)英语答案

7.2024届吉林省长春市高三上学期质量监测(一)物理答案

8.2024届吉林省长春市高三上学期质量监测(一)数学

一键复制全文保存为WORD

猜你喜欢

精品解析:江苏省苏州市2023-2024学年高三上学期期中地理试题(原卷版)

23-11-14

精品解析:江苏省常州市2023-2024学年高三上学期期中地理试题(原卷版)

23-11-14

精品解析:江苏省苏州市2023-2024学年高三上学期期中地理试题(解析版)

23-11-14

精品解析:江苏省常州市2023-2024学年高三上学期期中地理试题(解析版)

23-11-14

江苏省常州市2023-2024学年高三上学期期中英语试卷

23-11-14

江苏省常州市2023-2024学年高三上学期期中英语答案

23-11-14

江苏省常州市2023-2024学年高三上学期期中数学试卷

23-11-14

江苏省常州市2023-2024学年高三上学期期中数学答案

23-11-14