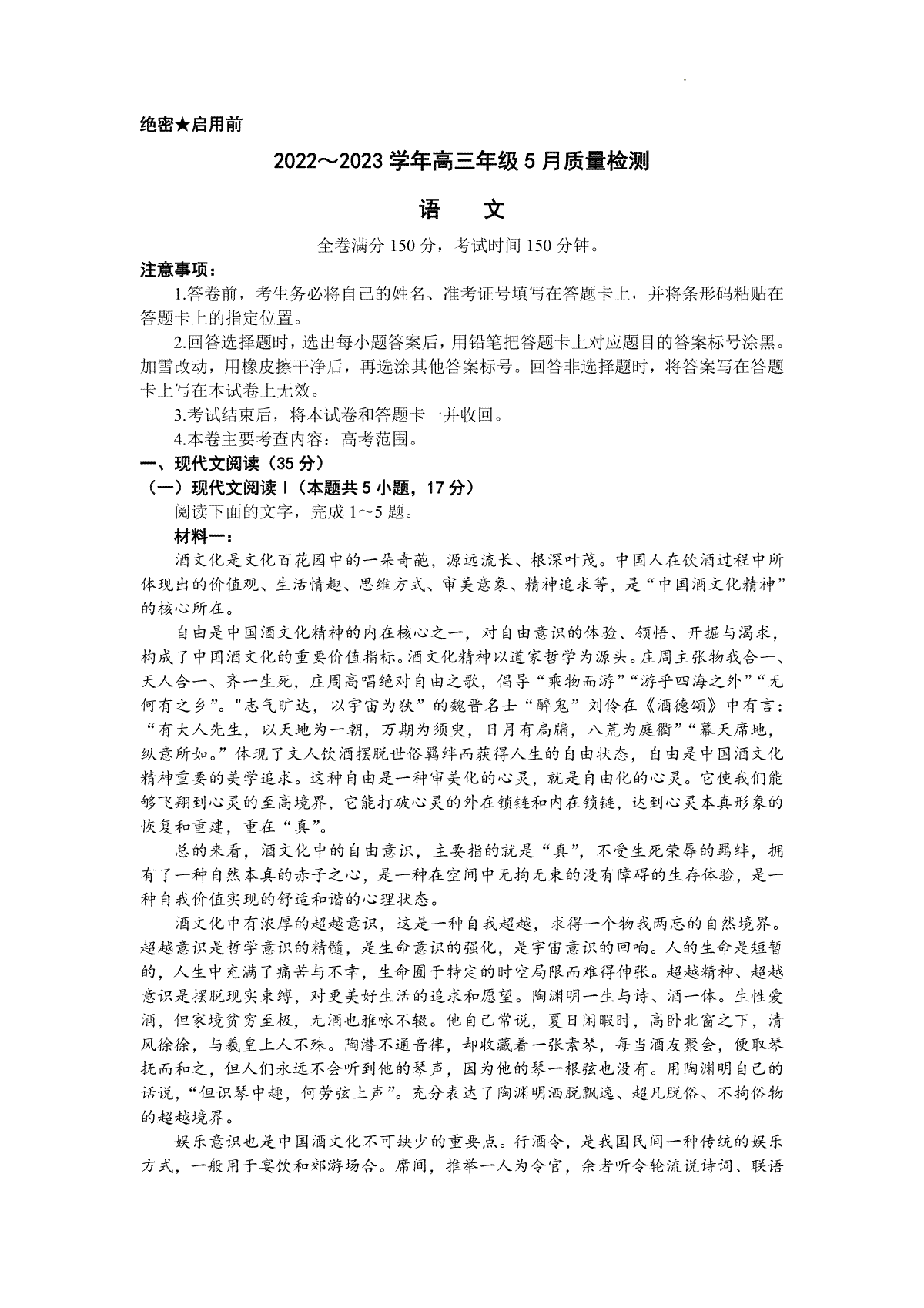
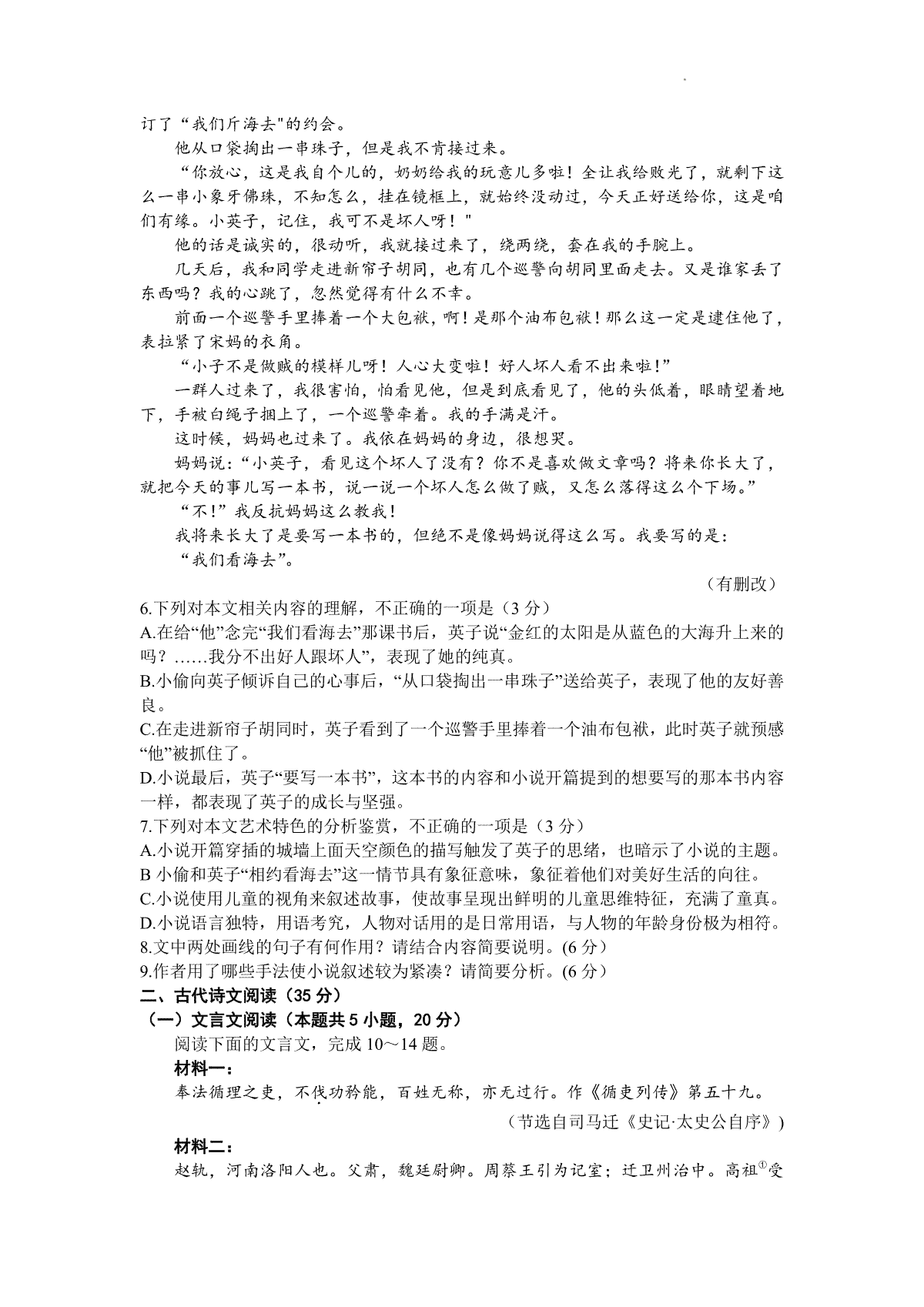
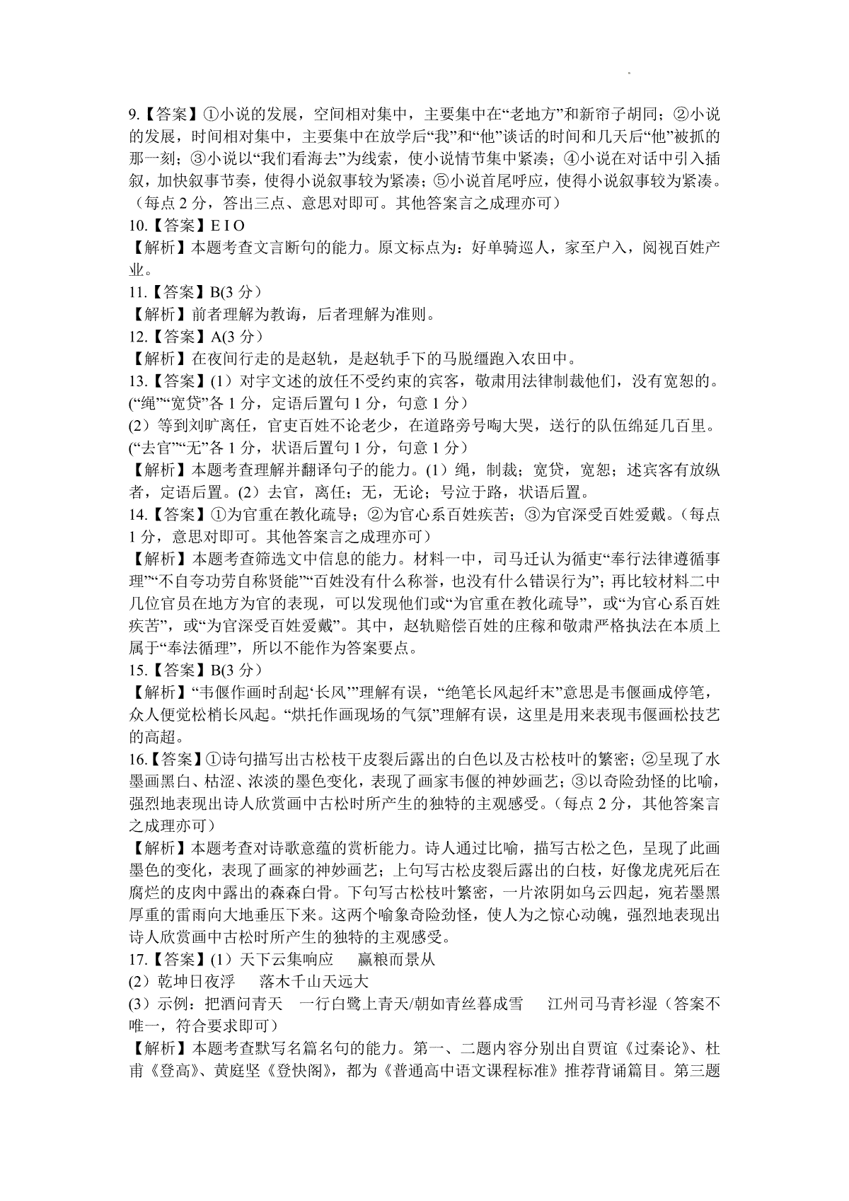
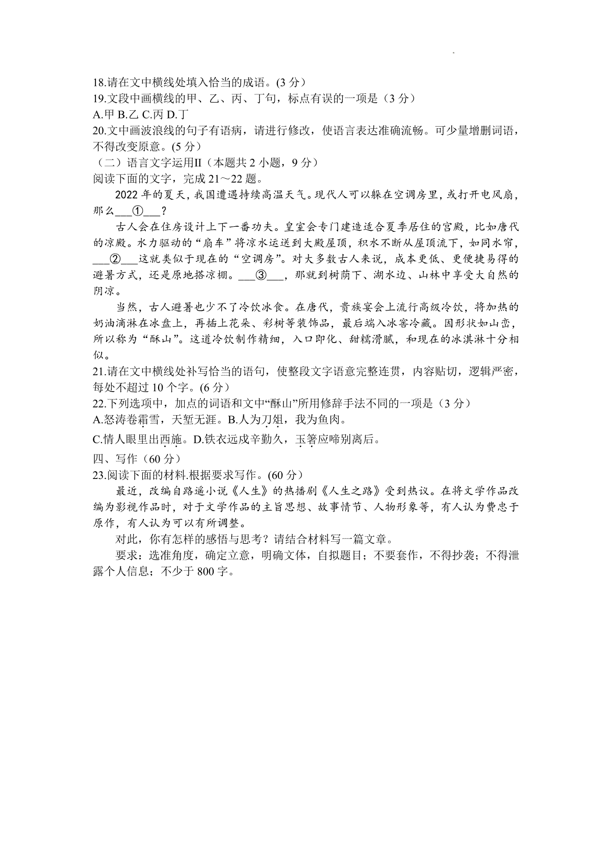
2023金科大联考5月语文

文/欲食巨坟

2023金科大联考5月语文于近期开考,本次考试对考生对知识的掌握参考价值大,为了方便大家复习掌握错题!小编在下文为大家准备了2023金科大联考5月语文试卷及答案解析详情,仅供考生参考。

如果你想下载2023金科大联考5月语文DOC或PDF版,请点击本文末链接!

一、2023金科大联考5月语文

下载2023金科大联考5月语文PDF格式或doc

小编推荐

1.2023金科大联考5月语文

2.2023金科大联考5月英语答案

3.2023金科大联考5月英语

4.2023金科大联考5月理综答案

5.2023金科大联考5月理综

6.2023金科大联考5月文综

7.2023金科大联考5月数学

8.2023菁师联盟5月理数

一键复制全文保存为WORD

猜你喜欢

2023届黑龙江省大庆市高三第三次模拟考试 文综地理答案

23-04-27

2023届黑龙江省大庆市高三第三次模拟考试 文综历史答案

23-04-27

2023届黑龙江省大庆市高三第三次模拟考试 文综

23-04-27

2023届黑龙江省大庆市高三第三次模拟考试 数学答案

23-04-27

2023届黑龙江省大庆市高三第三次模拟考试 数学

23-04-27

2023届4月语文新教材卷答案

23-04-27

2023届4月理综全国卷语文答题卡

23-04-27

2023届4月理综全国卷语文

23-04-27