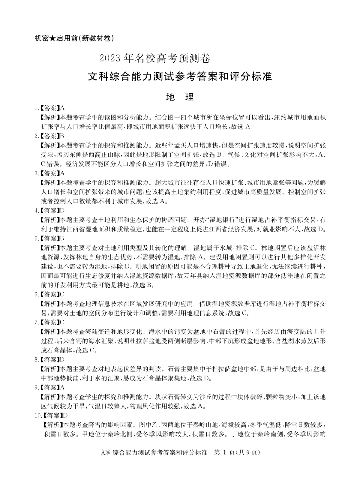
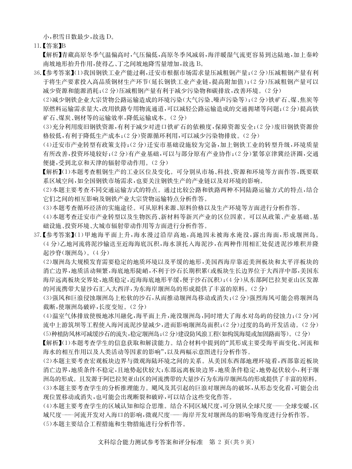
2023华大新高考联盟文综

文/原来你还在这里

2023华大新高考联盟文综于近期开考,本次考试对考生对知识的掌握参考价值大,为了方便大家复习掌握错题!小编在下文为大家准备了2023华大新高考联盟文综试卷及答案解析详情,仅供考生参考。

如果你想下载2023华大新高考联盟文综DOC或PDF版,请点击本文末链接!

一、2023华大新高考联盟文综

下载2023华大新高考联盟文综PDF格式或doc

小编推荐

1.2023华大新高考联盟文综

2.2023华大新高考联盟语文试题

3.2023华大新高考联盟语文答题卡

4.2023华大新高考联盟语文答案

5.2023华大新高考联盟英语答案

6.2023华大新高考联盟英语

7.2023华大新高考联盟数学答题卡

8.2023华大新高考联盟数学答案

一键复制全文保存为WORD

猜你喜欢

2023届黑龙江省大庆市高三第三次模拟考试 文综地理答案

23-04-27

2023届黑龙江省大庆市高三第三次模拟考试 文综历史答案

23-04-27

2023届黑龙江省大庆市高三第三次模拟考试 文综

23-04-27

2023届黑龙江省大庆市高三第三次模拟考试 数学答案

23-04-27

2023届黑龙江省大庆市高三第三次模拟考试 数学

23-04-27

2023届4月语文新教材卷答案

23-04-27

2023届4月理综全国卷语文答题卡

23-04-27

2023届4月理综全国卷语文

23-04-27