2023东北三省四市二模理综试题及解析

文/残血狂魔

2023东北三省四市二模理综试题解析于近期开考,本次考试对考生对知识的掌握参考价值大,为了方便大家复习掌握错题!小编在下文为大家准备了2023东北三省四市二模理综试题及解析试卷及答案解析详情,仅供考生参考。

如果你想下载2023东北三省四市二模理综试题及解析DOC或PDF版,请点击本文末链接!

一、2023东北三省四市二模理综试题及解析

下载2023东北三省四市二模理综试题及解析PDF格式或doc

小编推荐

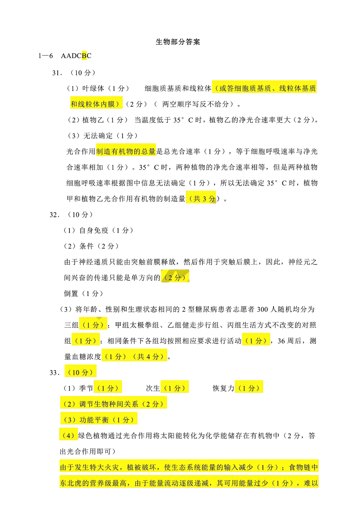
1.2023东北三省四市二模理综试题及解析

2.2023东北三省四市二模文综试题及解析

3.2023东北三省四市二模数学试题及解析

4.2023长春四模高三理综

5.河北省2023唐山三模高三物理试题

6.河北省唐山市2023届高考三模数学试题

7.2023唐山三模高三历史试题

8.2023年top20猜题联考理综参考答案

一键复制全文保存为WORD

猜你喜欢

2023届黑龙江省大庆市高三第三次模拟考试 文综地理答案

23-04-27

2023届黑龙江省大庆市高三第三次模拟考试 文综历史答案

23-04-27

2023届黑龙江省大庆市高三第三次模拟考试 文综

23-04-27

2023届黑龙江省大庆市高三第三次模拟考试 数学答案

23-04-27

2023届黑龙江省大庆市高三第三次模拟考试 数学

23-04-27

2023届4月语文新教材卷答案

23-04-27

2023届4月理综全国卷语文答题卡

23-04-27

2023届4月理综全国卷语文

23-04-27