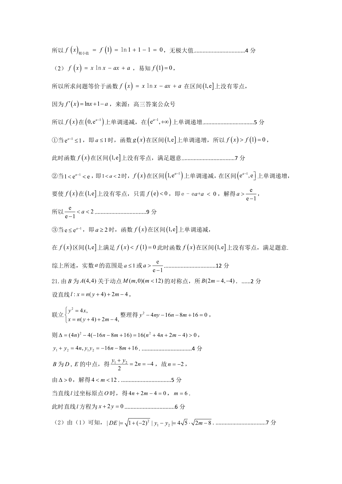
2023河南郑州三模高三文数答案

文/李娟娟

2023河南郑州三模高三文答案于近期开考,本次考试对考生对知识的掌握参考价值大,为了方便大家复习掌握错题!小编在下文为大家准备了2023河南郑州三模高三文数答案试卷及答案解析详情,仅供考生参考。

如果你想下载2023河南郑州三模高三文数答案DOC或PDF版,请点击本文末链接!

一、2023河南郑州三模高三文数答案

下载2023河南郑州三模高三文数答案PDF格式或doc

小编推荐

1.2023河南郑州三模高三文数答案

2.2023许洛平济四模高三语文答案

3.2023许洛平济四模高三英语答案

4.2023许洛平济四模高三生物参考答案

5.2023许洛平济四模高三物理参考答案

6.2023许洛平济四模高三化学答案

7.2023许洛平济四模高三理数答案

8.2023许洛平济四模高三文综

一键复制全文保存为WORD

猜你喜欢

2023届黑龙江省大庆市高三第三次模拟考试 文综地理答案

23-04-27

2023届黑龙江省大庆市高三第三次模拟考试 文综历史答案

23-04-27

2023届黑龙江省大庆市高三第三次模拟考试 文综

23-04-27

2023届黑龙江省大庆市高三第三次模拟考试 数学答案

23-04-27

2023届黑龙江省大庆市高三第三次模拟考试 数学

23-04-27

2023届4月语文新教材卷答案

23-04-27

2023届4月理综全国卷语文答题卡

23-04-27

2023届4月理综全国卷语文

23-04-27