2023江淮十校5月联考语文答案

文/皇上松1219

2023江淮十校5月联考语文答案于近期开考,本次考试对考生对知识的掌握参考价值大,为了方便大家复习掌握错题!小编在下文为大家准备了2023江淮十校5月联考语文答案试卷及答案解析详情,仅供考生参考。

如果你想下载2023江淮十校5月联考语文答案DOC或PDF版,请点击本文末链接!

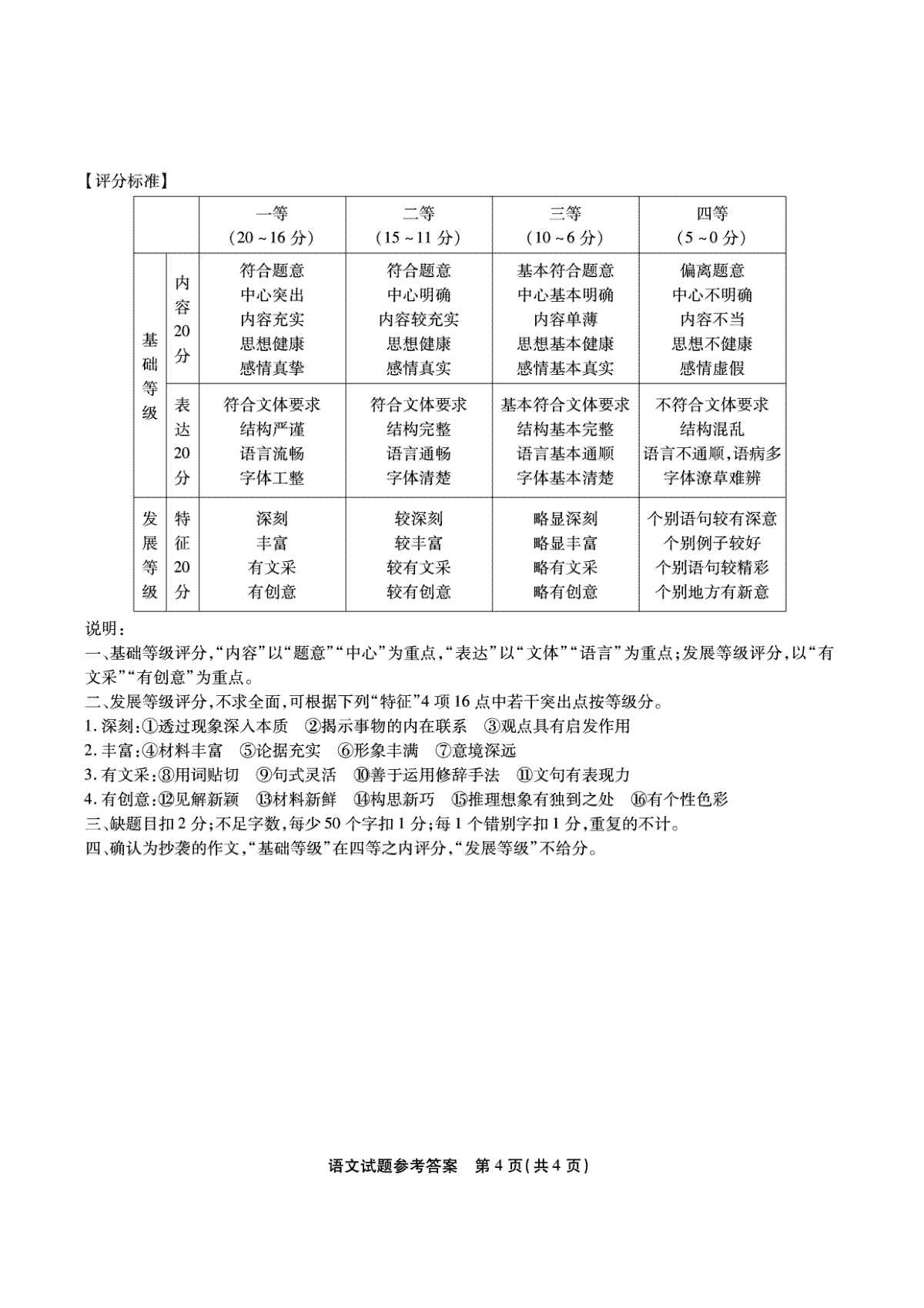
一、2023江淮十校5月联考语文答案

下载2023江淮十校5月联考语文答案PDF格式或doc

小编推荐

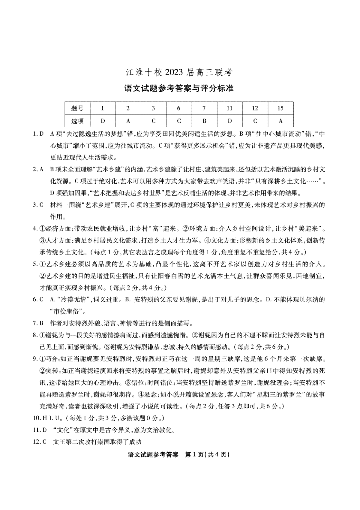
1.2023江淮十校5月联考语文答案

2.2023江淮十校5月联考语文

3.2023江淮十校5月联考英语答案(1)

4.2023江淮十校5月联考英语

5.江淮十校2023高三联考理科综合试卷

6.江淮十校2023高三联考理科综合答案

7.江淮十校2023高三联考 文综试卷

8.2023江淮十校5月联考文科综合答案

一键复制全文保存为WORD

猜你喜欢

2023届黑龙江省大庆市高三第三次模拟考试 文综地理答案

23-04-27

2023届黑龙江省大庆市高三第三次模拟考试 文综历史答案

23-04-27

2023届黑龙江省大庆市高三第三次模拟考试 文综

23-04-27

2023届黑龙江省大庆市高三第三次模拟考试 数学答案

23-04-27

2023届黑龙江省大庆市高三第三次模拟考试 数学

23-04-27

2023届4月语文新教材卷答案

23-04-27

2023届4月理综全国卷语文答题卡

23-04-27

2023届4月理综全国卷语文

23-04-27