2023陕西宝鸡三模文综答案

文/故人离

2023陕西宝鸡三模文综答案于近期开考,本次考试对考生对知识的掌握参考价值大,为了方便大家复习掌握错题!小编在下文为大家准备了2023陕西宝鸡三模文综答案试卷及答案解析详情,仅供考生参考。

如果你想下载2023陕西宝鸡三模文综答案DOC或PDF版,请点击本文末链接!

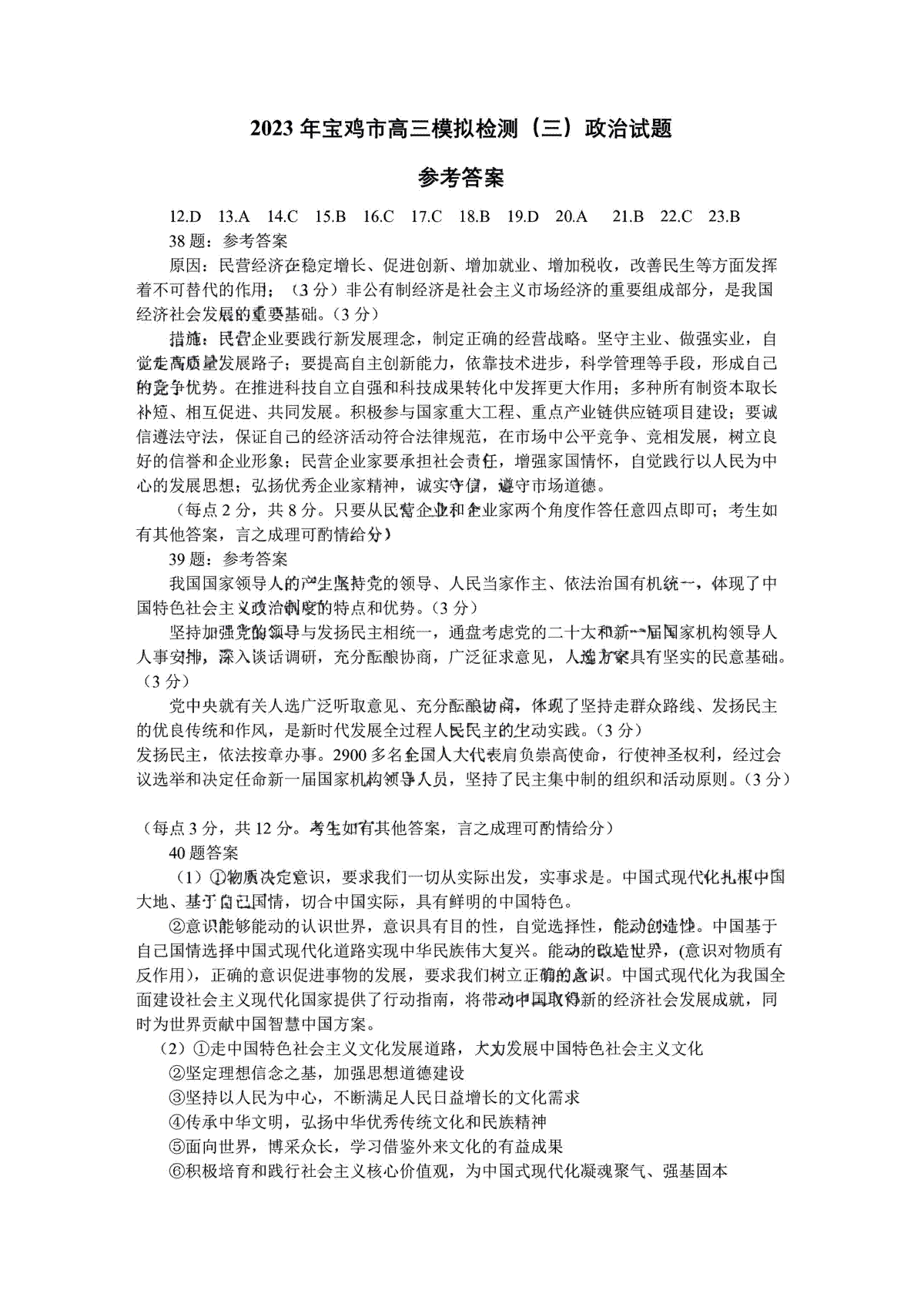
一、2023陕西宝鸡三模文综答案

下载2023陕西宝鸡三模文综答案PDF格式或doc

小编推荐

1.2023陕西宝鸡三模文综答案

2.2023陕西宝鸡三模文综

3.2023陕西宝鸡三模文数

4.2023陕西宝鸡三模数学(文)答案

5.2023乌鲁木齐三模高三文综

6.2023乌鲁木齐三模高三语文答案

7.2023乌鲁木齐三模高三英语答案

8.2023乌鲁木齐三模高三生物答案

一键复制全文保存为WORD

猜你喜欢

2023届黑龙江省大庆市高三第三次模拟考试 文综地理答案

23-04-27

2023届黑龙江省大庆市高三第三次模拟考试 文综历史答案

23-04-27

2023届黑龙江省大庆市高三第三次模拟考试 文综

23-04-27

2023届黑龙江省大庆市高三第三次模拟考试 数学答案

23-04-27

2023届黑龙江省大庆市高三第三次模拟考试 数学

23-04-27

2023届4月语文新教材卷答案

23-04-27

2023届4月理综全国卷语文答题卡

23-04-27

2023届4月理综全国卷语文

23-04-27