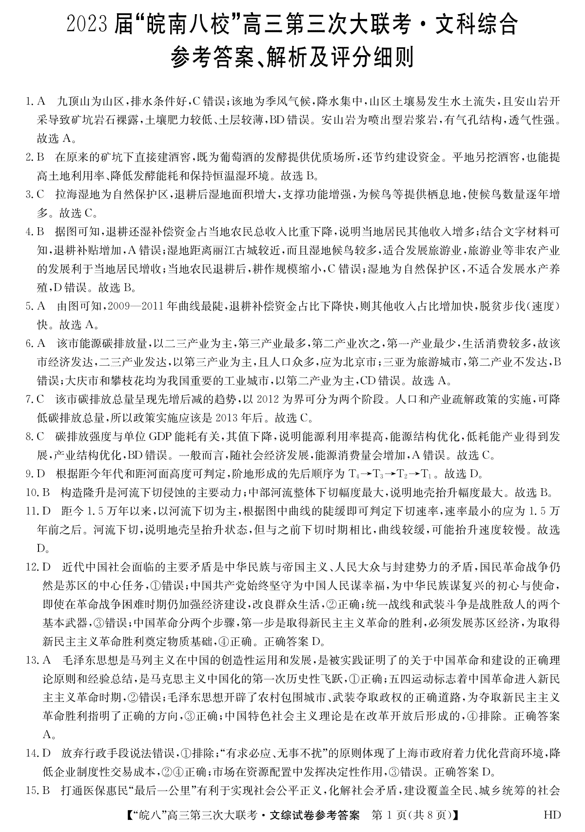
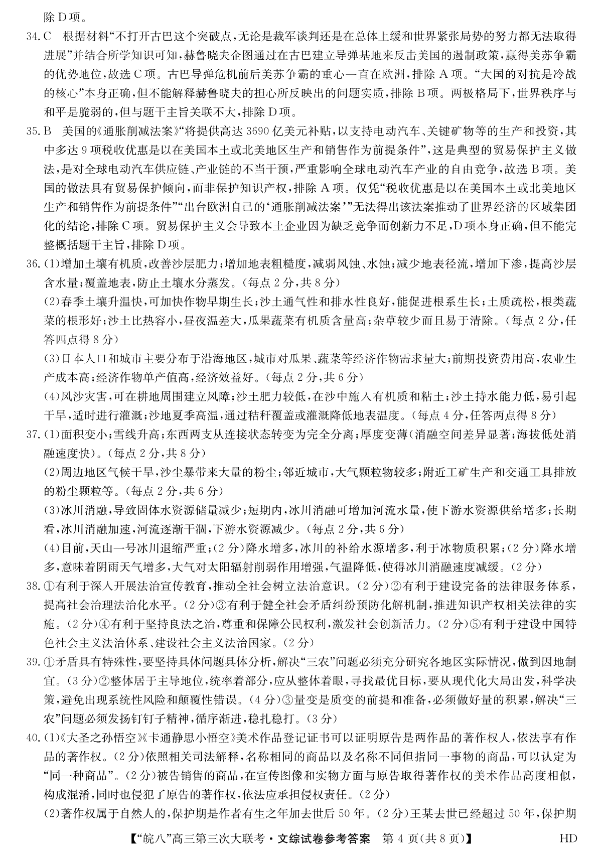
2023届皖南八校高三第三次大联考-2023安徽二模文综答案于近期开考,本次考试对考生对知识的掌握参考价值大,为了方便大家复习掌握错题!小编在下文为大家准备了2023届皖南八校高三第三次大联考-2023安徽二模文综答案试卷及答案解析详情,仅供考生参考。
如果你想下载2023届皖南八校高三第三次大联考-2023安徽二模文综答案DOC或PDF版,请点击本文末链接!
一、2023届皖南八校高三第三次大联考-2023安徽二模文综答案








1.2023届皖南八校高三第三次大联考-2023安徽二模文综答案
2.2023届皖南八校高三第三次大联考-2023安徽二模文综
3.2023届皖南八校高三第三次大联考-2023安徽二模数学答案
4.2023届皖南八校高三第三次大联考-2023安徽二模数学