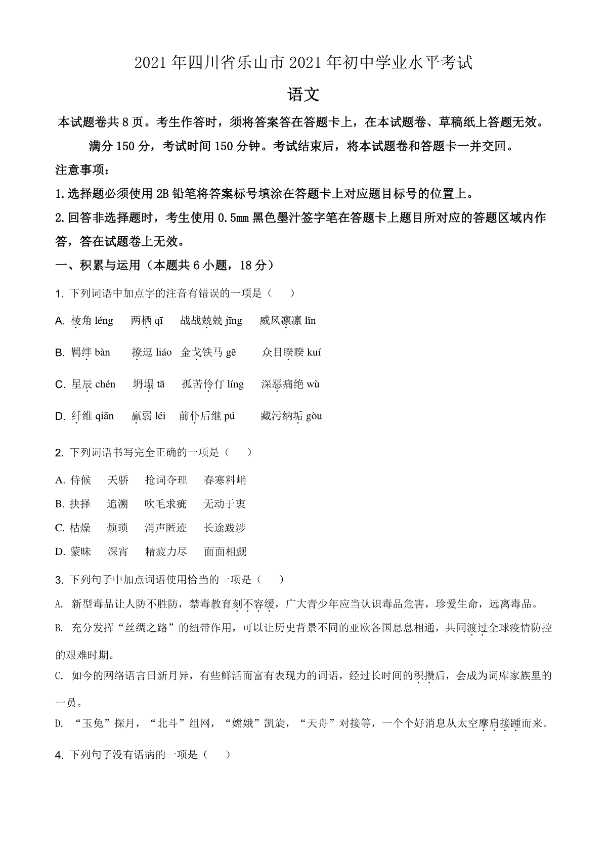
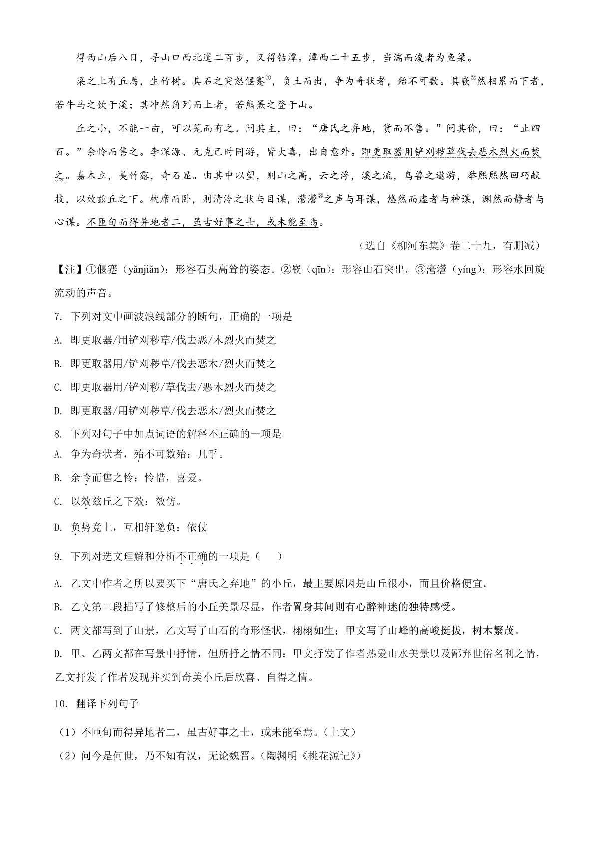
精品解析:四川省乐山市2021年中考语文试题(原卷版)

文/原来你还在这里

精品解析四川省乐山市2021年中考语文试题原卷版)于近期开考,本次考试对考生对知识的掌握参考价值大,为了方便大家复习掌握错题!小编在下文为大家准备了精品解析:四川省乐山市2021年中考语文试题(原卷版)试卷及答案解析详情,仅供考生参考。

如果你想下载精品解析:四川省乐山市2021年中考语文试题(原卷版)DOC或PDF版,请点击本文末链接!

一、精品解析:四川省乐山市2021年中考语文试题(原卷版)

下载精品解析:四川省乐山市2021年中考语文试题(原卷版)PDF格式或doc

小编推荐

1.精品解析:四川省乐山市2021年中考语文试题(原卷版)

2.2021年吉林省中考语文真题(答案版)

3.2021年吉林省中考语文真题(含答案)(原卷版)

4.2020年吉林中考语文真题及答案

5.2019年吉林中考语文真题及答案

6.2018年吉林中考语文真题及答案

7.2017吉林中考语文真题及答案

8.2016年吉林中考语文真题及答案

一键复制全文保存为WORD

猜你喜欢

陕西省2021年中考语文试题(原卷版)

23-04-24

重庆市2021年中考语文试题(B卷)(解析版)

23-04-24

重庆市2021年中考语文试题(B卷)(原卷版)

23-04-24

辽宁省鞍山市2021年中考语文试题(解析版)

23-04-24

辽宁省鞍山市2021年中考语文试题(原卷版)

23-04-24

辽宁省阜新市2021年中考语文试题(解析版)

23-04-24

辽宁省阜新市2021年中考语文试题(原卷版)

23-04-24

辽宁省阜新市2021年中考汉语试题(解析版)

23-04-24