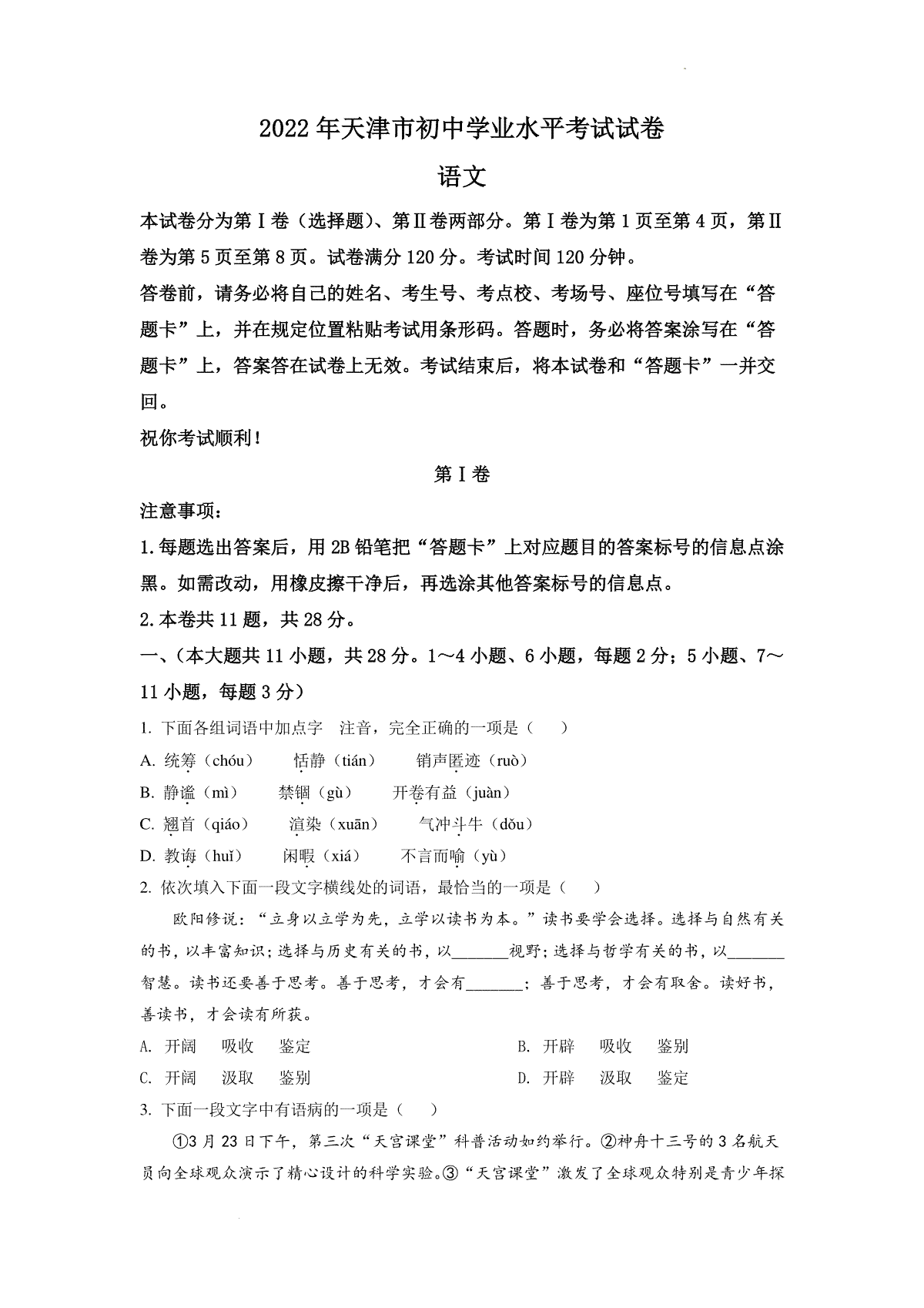
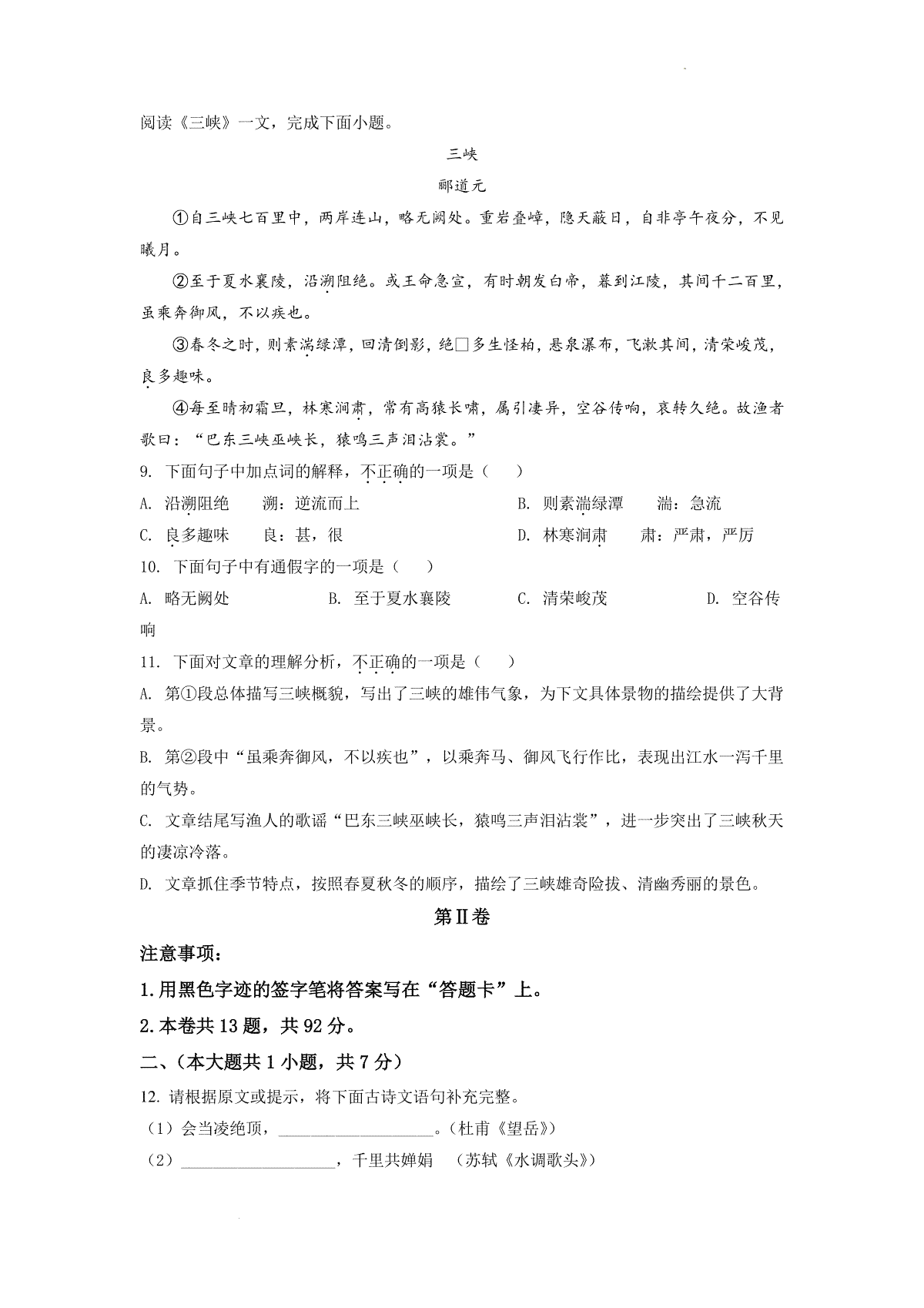
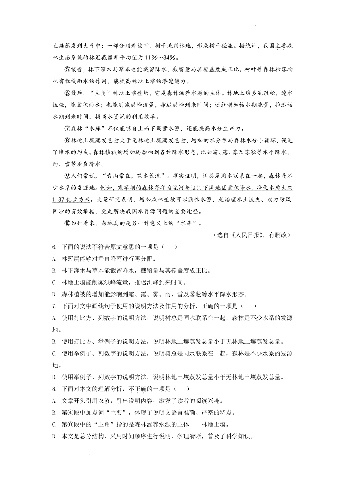
精品解析:2022年天津市中考语文真题(原卷版)

文/乳此胸猛

精品解析2022年天津市中考语文真题原卷版)于近期开考,本次考试对考生对知识的掌握参考价值大,为了方便大家复习掌握错题!小编在下文为大家准备了精品解析:2022年天津市中考语文真题(原卷版)试卷及答案解析详情,仅供考生参考。

如果你想下载精品解析:2022年天津市中考语文真题(原卷版)DOC或PDF版,请点击本文末链接!

一、精品解析:2022年天津市中考语文真题(原卷版)

下载精品解析:2022年天津市中考语文真题(原卷版)PDF格式或doc

小编推荐

1.精品解析:2022年天津市中考语文真题(原卷版)

2.精品解析:2022年四川省达州市中考语文真题(解析版)

3.精品解析:2022年四川省达州市中考语文真题(原卷版)

4.精品解析:2022年四川省自贡市中考语文真题(解析版)

5.精品解析:2022年四川省自贡市中考语文真题(原卷版)

6.精品解析:2022年四川省绵阳市中考语文真题(解析版)

7.精品解析:2022年四川省绵阳市中考语文真题(原卷版)

8.精品解析:2022年四川省眉山市中考语文真题(解析版)

一键复制全文保存为WORD

猜你喜欢

陕西省2021年中考语文试题(原卷版)

23-04-24

重庆市2021年中考语文试题(B卷)(解析版)

23-04-24

重庆市2021年中考语文试题(B卷)(原卷版)

23-04-24

辽宁省鞍山市2021年中考语文试题(解析版)

23-04-24

辽宁省鞍山市2021年中考语文试题(原卷版)

23-04-24

辽宁省阜新市2021年中考语文试题(解析版)

23-04-24

辽宁省阜新市2021年中考语文试题(原卷版)

23-04-24

辽宁省阜新市2021年中考汉语试题(解析版)

23-04-24