河北省2021年中考语文试题(原卷版)

文/雨也萧萧

河北省2021年中考语文试题原卷版)于近期开考,本次考试对考生对知识的掌握参考价值大,为了方便大家复习掌握错题!小编在下文为大家准备了河北省2021年中考语文试题(原卷版)试卷及答案解析详情,仅供考生参考。

如果你想下载河北省2021年中考语文试题(原卷版)DOC或PDF版,请点击本文末链接!

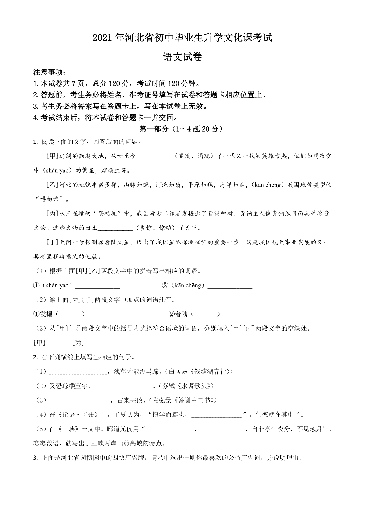
一、河北省2021年中考语文试题(原卷版)

下载河北省2021年中考语文试题(原卷版)PDF格式或doc

小编推荐

1.河北省2021年中考语文试题(原卷版)

2.江西省2021年中考语文试题(解析版)

3.江西省2021年中考语文试题(原卷版)

4.江苏省苏州市2021年中考语文试题(解析版)

5.江苏省苏州市2021年中考语文试题(原卷版)

6.江苏省淮安市2021年中考语文试题(解析版)

7.江苏省淮安市2021年中考语文试题(原卷版)

8.江苏省无锡市2021年中考语文试题(解析版)

一键复制全文保存为WORD

猜你喜欢

四川省宜宾市2016年中考语文真题试题(含答案)

23-04-24

四川省南充市2016年中考语文真题试题(含答案)

23-04-24

吉林省长春市2016年中考语文真题试题(含答案)

23-04-24

吉林省2016年中考语文真题试题(含答案)

23-04-24

北京市2016年中考语文真题试题(含答案)

23-04-24

内蒙古呼和浩特市2016年中考语文真题试题(含答案)

23-04-24

内蒙古包头市2016年中考语文真题试题(含答案)

23-04-24

云南省曲靖市2016年中考语文真题(含解析)

23-04-24