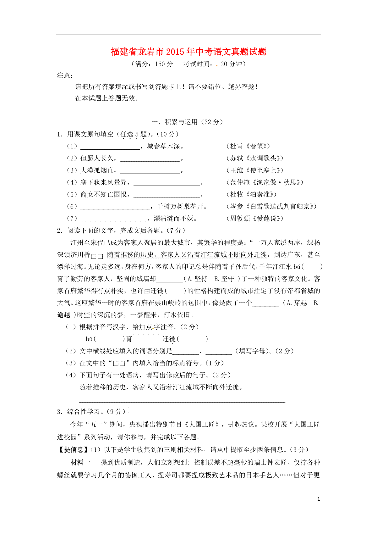
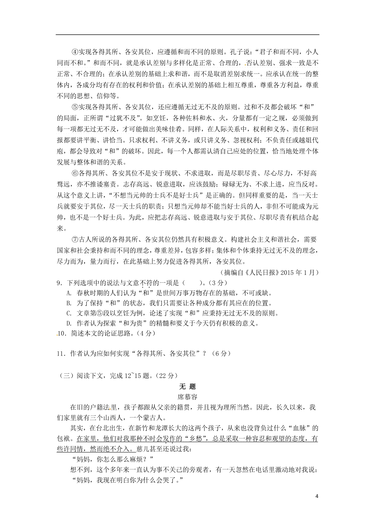
福建省龙岩市2015年中考语文真题试题(含答案)

文/太泛滥

福建省龙岩市2015年中考语文真题试题(含答案)于近期开考,本次考试对考生对知识的掌握参考价值大,为了方便大家复习掌握错题!小编在下文为大家准备了福建省龙岩市2015年中考语文真题试题(含答案)试卷及答案解析详情,仅供考生参考。

如果你想下载福建省龙岩市2015年中考语文真题试题(含答案)DOC或PDF版,请点击本文末链接!

一、福建省龙岩市2015年中考语文真题试题(含答案)

下载福建省龙岩市2015年中考语文真题试题(含答案)PDF格式或doc

小编推荐

1.福建省龙岩市2015年中考语文真题试题(含答案)

2.福建省莆田市2015年中考语文真题试题(含答案)

3.福建省福州市2015年中考语文真题试题(含答案)

4.福建省漳州市2015年中考语文真题试题(含扫描答案)

5.福建省泉州市2015年中考语文真题试题(答案不全)

6.福建省泉州市2015年中考语文真题试题(扫描版,无答案)

7.福建省厦门市2015年中考语文真题试题(无答案)

8.福建省三明市2015年中考语文真题试题(无答案)

一键复制全文保存为WORD

猜你喜欢

精品解析:江苏省镇江市2021年中考英语试题(原卷版)

23-04-24

2020年江苏省镇江市中考英语试题及答案

23-04-24

2019年江苏省镇江市中考英语试题及答案

23-04-24

2018年江苏省镇江市中考英语试题及答案

23-04-24

2017年江苏省镇江市中考英语试题及答案

23-04-24

2016年江苏省镇江市中考英语试题及答案

23-04-24

2015年江苏省镇江市中考英语试题及答案

23-04-24

2014年江苏省镇江市中考英语试题及答案

23-04-24