2019日照中考物理真题(解析版)于近期开考,本次考试对考生对知识的掌握参考价值大,为了方便大家复习掌握错题!小编在下文为大家准备了2019日照中考物理真题(解析版)试卷及答案解析详情,仅供考生参考。
如果你想下载2019日照中考物理真题(解析版)DOC或PDF版,请点击本文末链接!
一、2019日照中考物理真题(解析版)





2.2019年湖北省潜江、天门、仙桃、江汉油田中考物理试题(word版,含解析)
3.2019年山东省聊城市中考物理试题(Word版,含解析)
4.2019年山东省德州市中考物理试题(Word版,含解析)
7.精品解析:2019年黑龙江省绥化市中考物理试题(解析版)
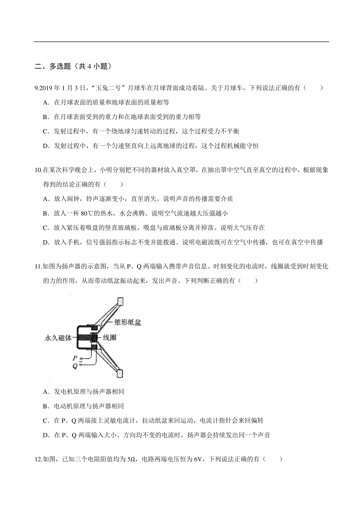
8.精品解析:2019年黑龙江省绥化市中考物理试题(原卷版)