青海省西宁市2018年中考物理真题试题(含答案)

文/公主

青海省西宁市2018年中考物理真题试题(含答案)于近期开考,本次考试对考生对知识的掌握参考价值大,为了方便大家复习掌握错题!小编在下文为大家准备了青海省西宁市2018年中考物理真题试题(含答案)试卷及答案解析详情,仅供考生参考。

如果你想下载青海省西宁市2018年中考物理真题试题(含答案)DOC或PDF版,请点击本文末链接!

一、青海省西宁市2018年中考物理真题试题(含答案)

下载青海省西宁市2018年中考物理真题试题(含答案)PDF格式或doc

小编推荐

1.青海省西宁市2018年中考物理真题试题(含答案)

2.陕西省2018年中考物理真题试题(含解析)

3.陕西省2018年中考物理真题试题(含答案)

4.重庆市2018年中考物理真题试题(B卷,含解析)

5.重庆市2018年中考物理真题试题(B卷,含答案)

6.重庆市2018年中考物理真题试题(A卷,含解析)

7.重庆市2018年中考物理真题试题(A卷,含答案)

8.辽宁省阜新市2018年中考物理真题试题(含解析)

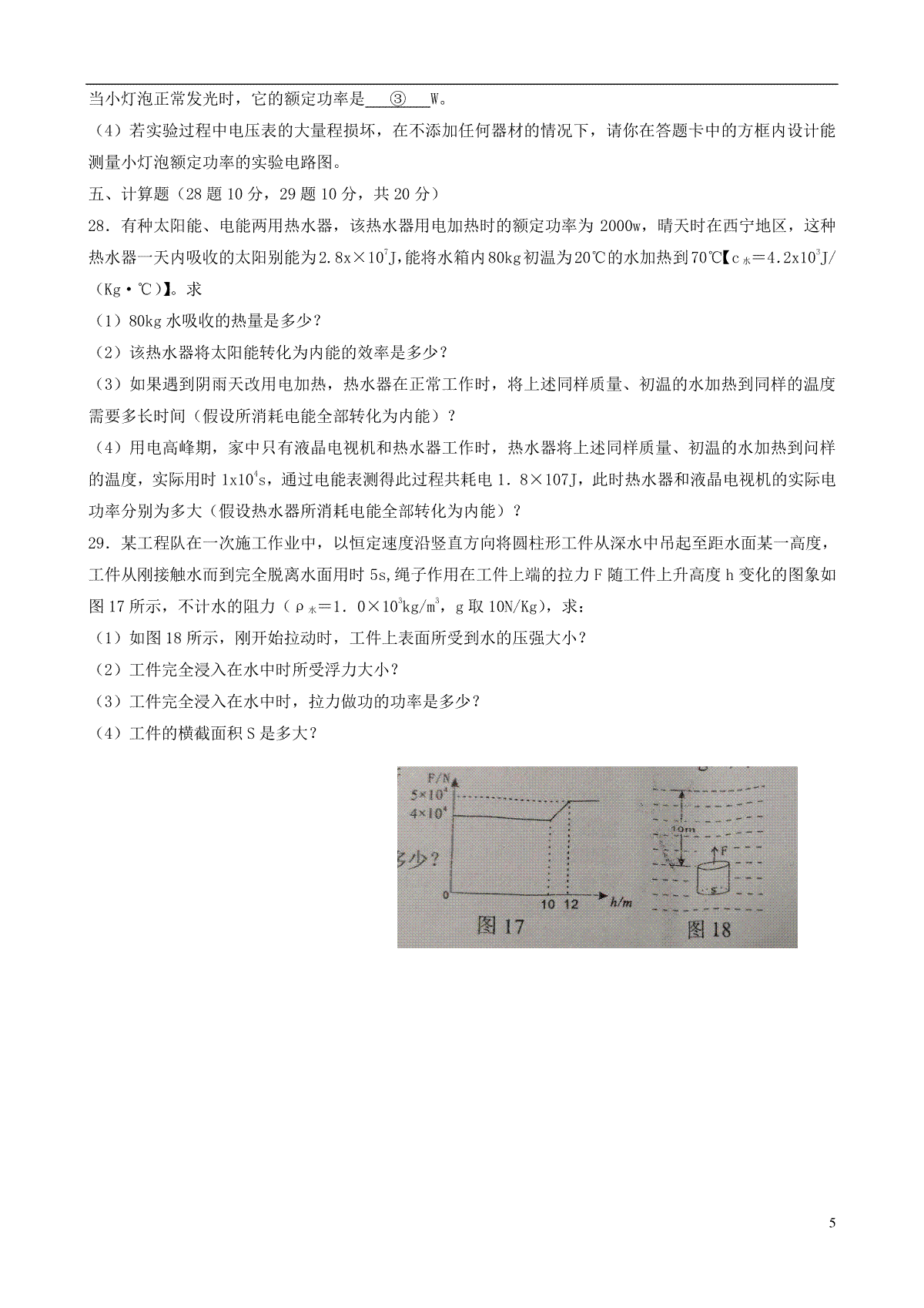
一键复制全文保存为WORD