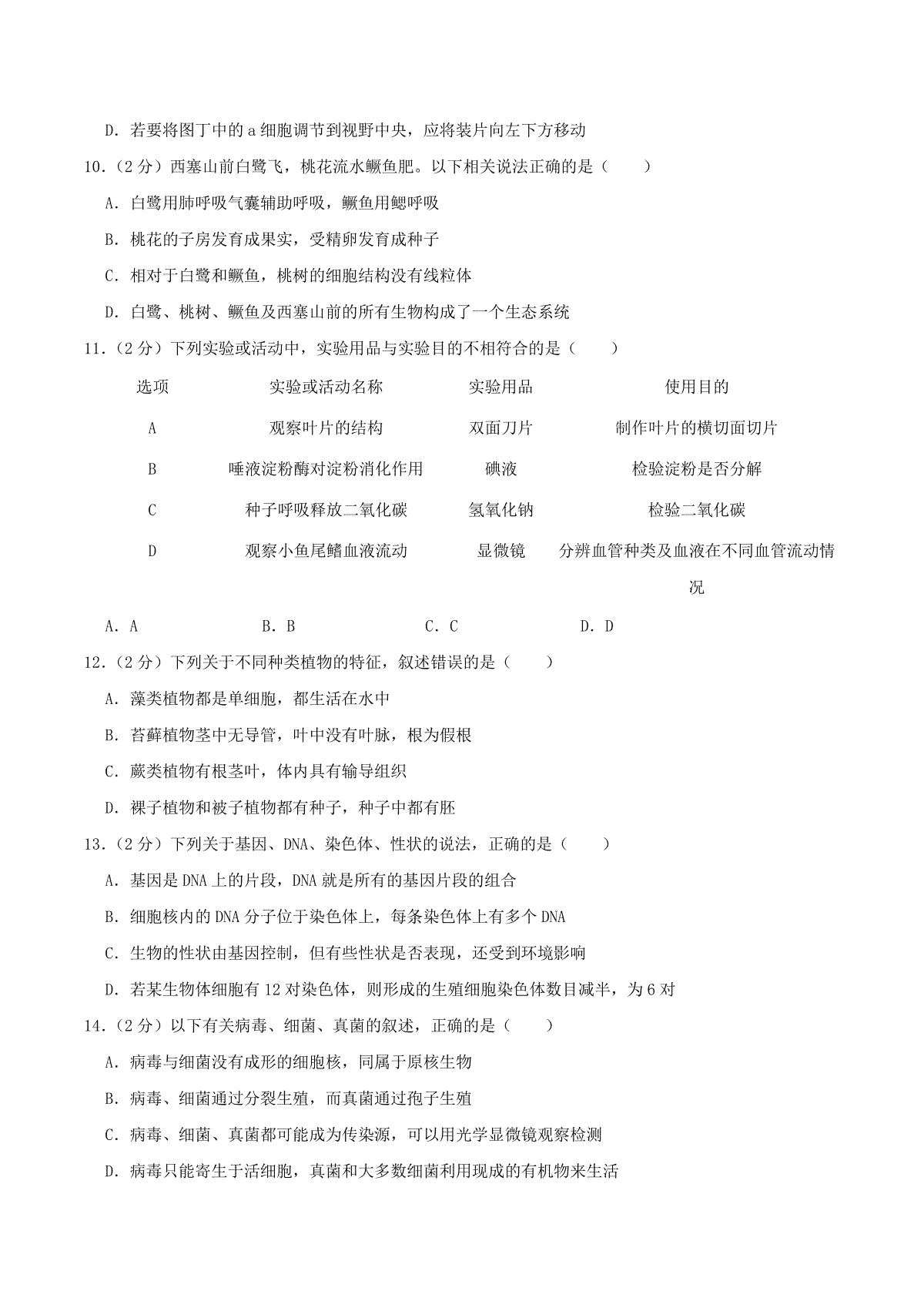
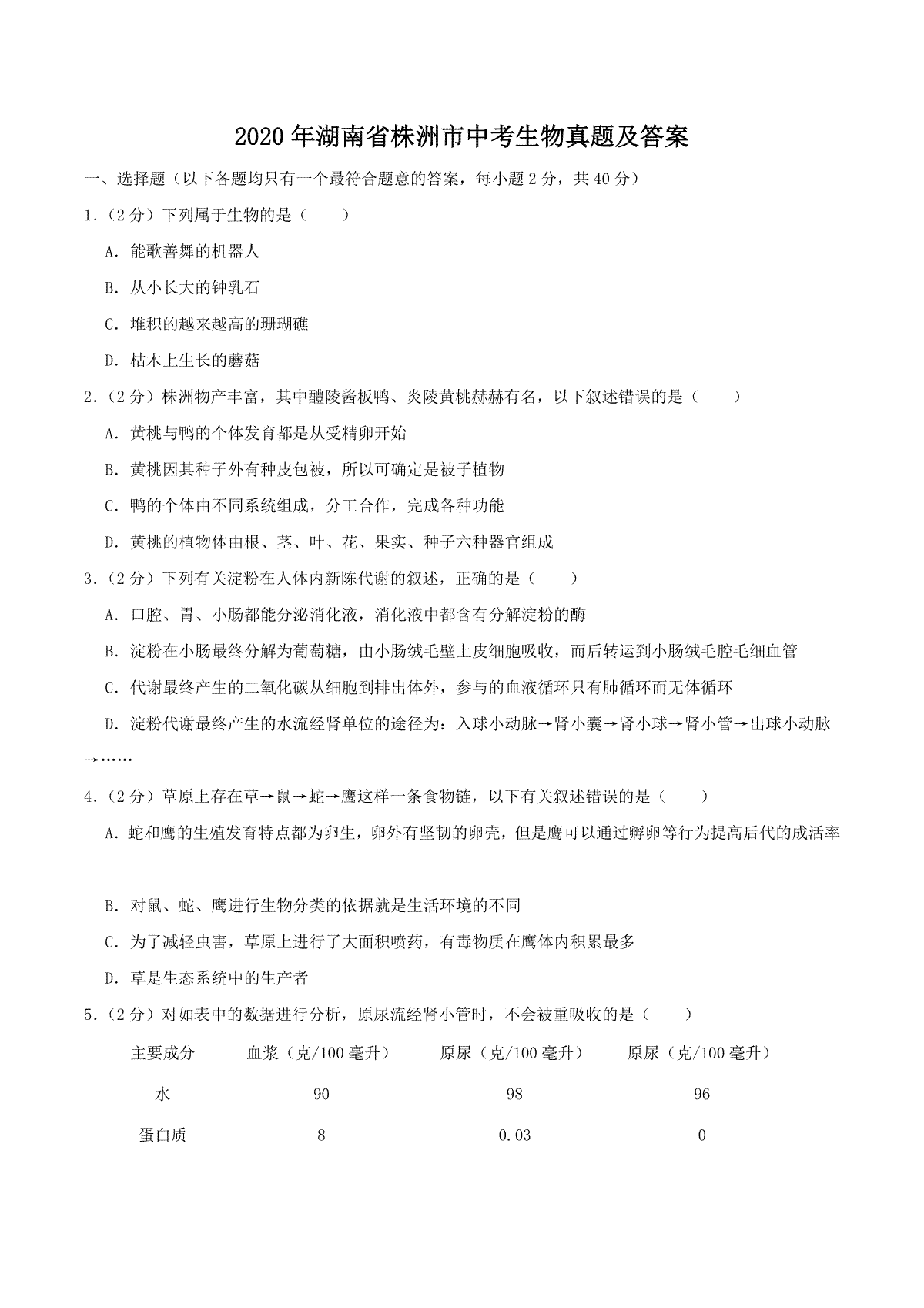
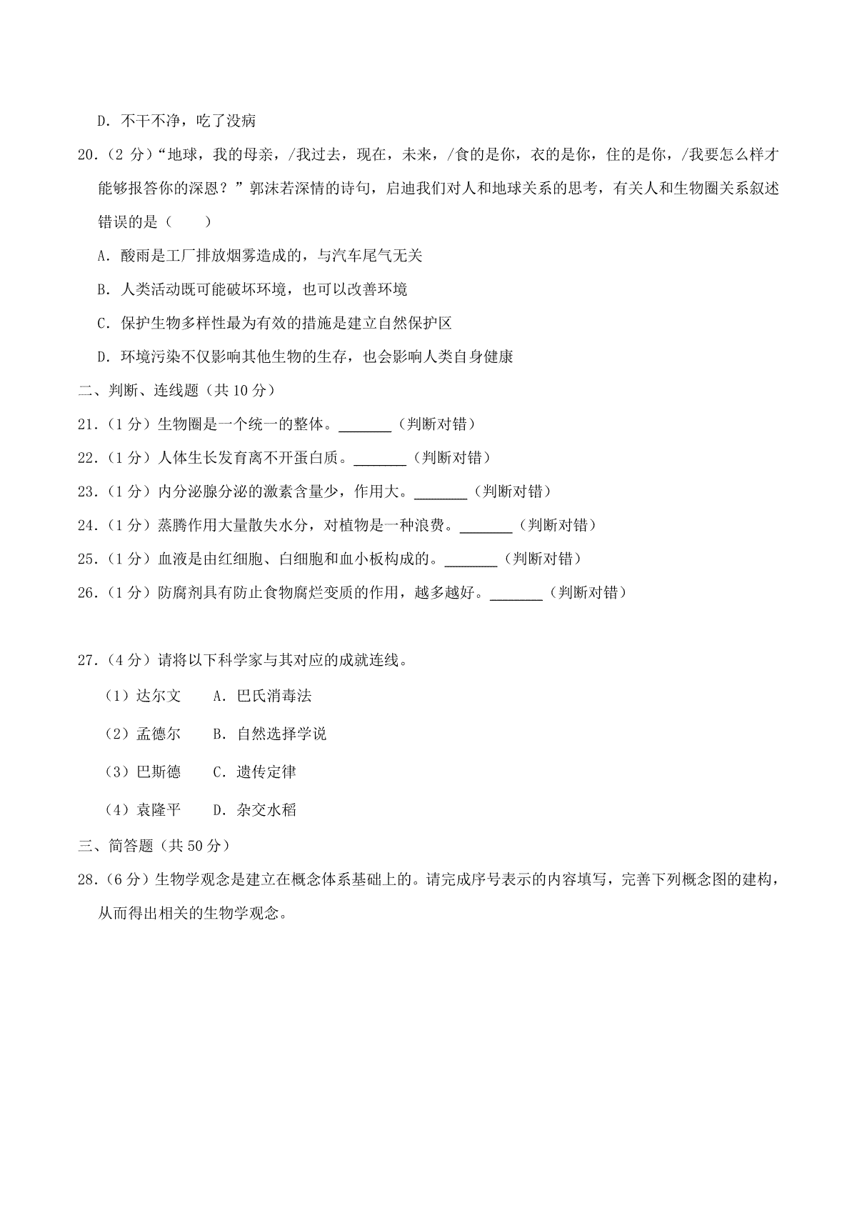
2020年湖南省株洲市中考生物真题及答案

文/陈少

2020年湖南省株洲市中考生物真题答案于近期开考,本次考试对考生对知识的掌握参考价值大,为了方便大家复习掌握错题!小编在下文为大家准备了2020年湖南省株洲市中考生物真题及答案试卷及答案解析详情,仅供考生参考。

如果你想下载2020年湖南省株洲市中考生物真题及答案DOC或PDF版,请点击本文末链接!

一、2020年湖南省株洲市中考生物真题及答案

下载2020年湖南省株洲市中考生物真题及答案PDF格式或doc

小编推荐

1.2020年湖南省株洲市中考生物真题及答案

2.2019年湖南省株洲市中考生物真题及答案

3.2020年湖南岳阳中考生物试题及答案

4.2019年湖南省岳阳市中考生物真题及答案

5.2018年湖南省岳阳市中考生物真题及答案

6.2017年湖南省岳阳市中考生物真题及答案

7.精品解析:湖南省娄底市2021年中考生物试题(解析版)

8.精品解析:湖南省娄底市2021年中考生物试题(原卷版)

一键复制全文保存为WORD

猜你喜欢

专题13 健康地生活-2022年中考生物真题分项汇编(全国通用)(第3期)(解析版)

23-04-24

专题13 健康地生活-2022年中考生物真题分项汇编(全国通用)(第3期)(原卷版)

23-04-24

专题13 健康地生活-2022年中考生物真题分项汇编(全国通用)(第2期)(解析版)

23-04-24

专题13 健康地生活-2022年中考生物真题分项汇编(全国通用)(第2期)(原卷版)

23-04-24

专题12 生物的遗传和变异-2022年中考生物真题分项汇编(全国通用)(第3期)(解析版)

23-04-24

专题12 生物的遗传和变异-2022年中考生物真题分项汇编(全国通用)(第3期)(原卷版)

23-04-24

专题12 生物的遗传和变异-2022年中考生物真题分项汇编(全国通用)(第2期)(解析版)

23-04-24

专题12 生物的遗传和变异-2022年中考生物真题分项汇编(全国通用)(第2期)(原卷版)

23-04-24