精品解析:江苏省常州市2021年中考生物试题(原卷版)

文/快乐着

精品解析:江苏省常州市2021年中考生物试题原卷版)于近期开考,本次考试对考生对知识的掌握参考价值大,为了方便大家复习掌握错题!小编在下文为大家准备了精品解析:江苏省常州市2021年中考生物试题(原卷版)试卷及答案解析详情,仅供考生参考。

如果你想下载精品解析:江苏省常州市2021年中考生物试题(原卷版)DOC或PDF版,请点击本文末链接!

一、精品解析:江苏省常州市2021年中考生物试题(原卷版)

下载精品解析:江苏省常州市2021年中考生物试题(原卷版)PDF格式或doc

小编推荐

1.精品解析:江苏省常州市2021年中考生物试题(原卷版)

2.精品解析:广东省2021年中考生物试题(解析版)

3.精品解析:广东省2021年中考生物试题(原卷版)

4.精品解析:山东省聊城市2021年中考生物试题(解析版)

5.精品解析:山东省聊城市2021年中考生物试题(原卷版)

6.精品解析:山东省淄博市2021年中考生物试题(解析版)

7.精品解析:山东省淄博市2021年中考生物试题(原卷版)

8.精品解析:山东省济宁市2021年中考生物试题(解析版)

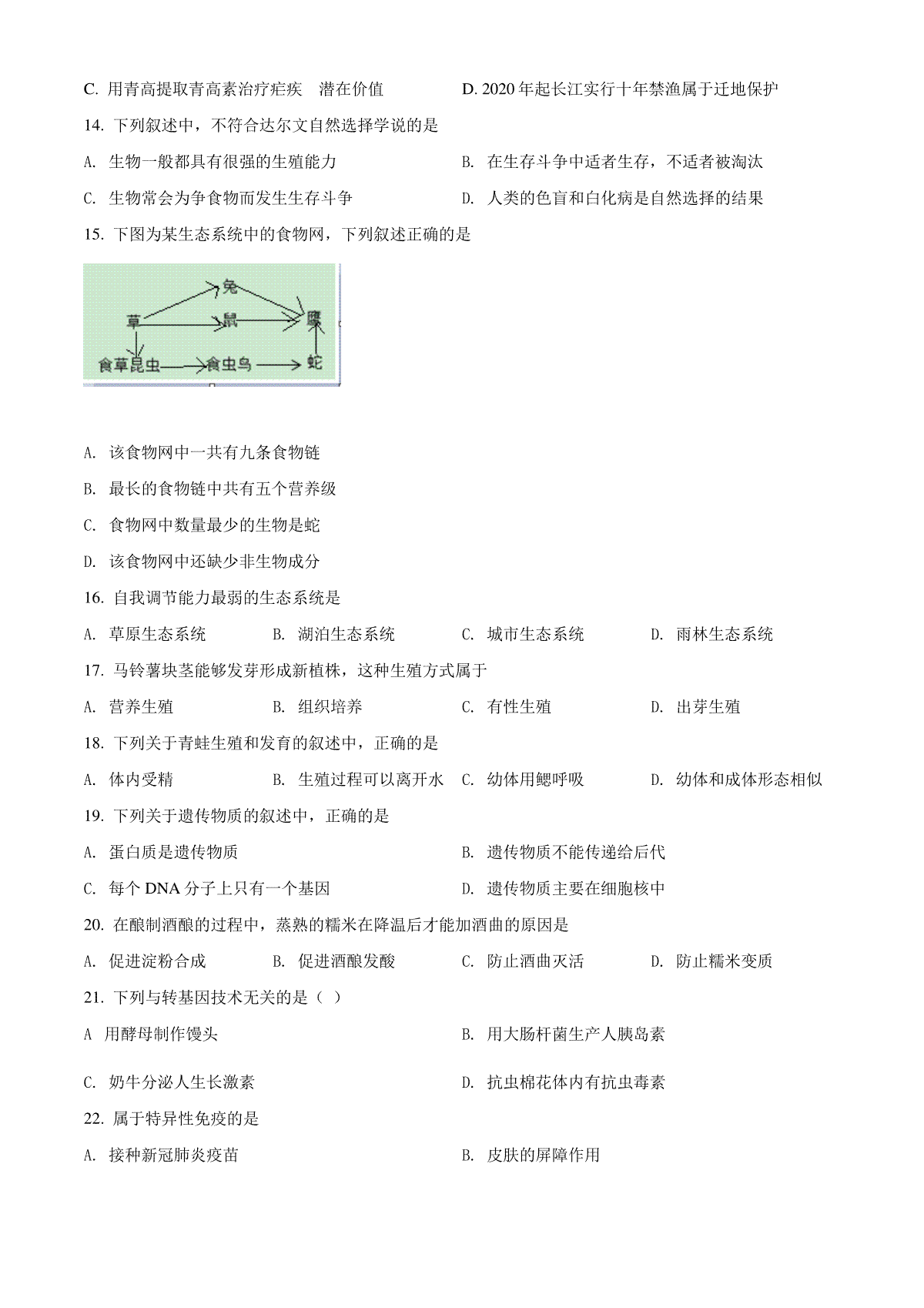
一键复制全文保存为WORD

猜你喜欢

甘肃省武威市2015年中考生物真题试题(扫描版,含答案)

23-04-24

甘肃省武威市2015年中考生物真题试题(含答案)

23-04-24

甘肃省兰州市2015年中考生物真题试题(含答案)

23-04-24

湖南省长沙市2015年中考生物真题试题(含解析)

23-04-24

湖南省郴州市2015年中考生物真题试题(含解析)

23-04-24

湖南省衡阳市2015年中考生物真题试题(含答案)

23-04-24

湖南省益阳市2015年中考生物真题试题(含扫描答案)

23-04-24

湖南省湘潭市2015年中考生物真题试题(含答案)

23-04-24