精品解析:2022年海南省中考历史真题(解析版)

文/悲与喜

精品解析2022年海南省中考历史真题(解析版)于近期开考,本次考试对考生对知识的掌握参考价值大,为了方便大家复习掌握错题!小编在下文为大家准备了精品解析:2022年海南省中考历史真题(解析版)试卷及答案解析详情,仅供考生参考。

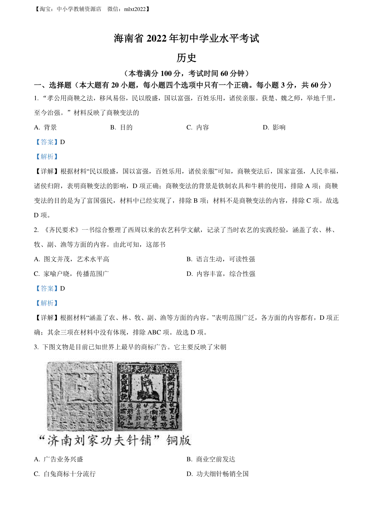
如果你想下载精品解析:2022年海南省中考历史真题(解析版)DOC或PDF版,请点击本文末链接!

一、精品解析:2022年海南省中考历史真题(解析版)

下载精品解析:2022年海南省中考历史真题(解析版)PDF格式或doc

小编推荐

1.精品解析:2022年海南省中考历史真题(解析版)

2.精品解析:2022年海南省中考历史真题(原卷版)

3.精品解析:2022年河南省中考历史真题(解析版)

4.精品解析:2022年河南省中考历史真题(原卷版)

5.精品解析:2022年河北省中考历史真题(解析版)

6.精品解析:2022年河北省中考历史真题(原卷版)

7.精品解析:2022年江西省中考历史真题(解析版)

8.精品解析:2022年江西省中考历史真题(原卷版)

一键复制全文保存为WORD

猜你喜欢

四川省成都市2016年中考历史真题试题(含答案)

23-04-24

四川省广安市2016年中考历史真题试题(含答案)

23-04-24

四川省宜宾市2016年中考历史真题试题(含答案)

23-04-24

四川省南充市2016年中考文综(历史部分)真题试题(含答案)

23-04-24

四川省内江市2016年中考历史真题试题(含解析)

23-04-24

吉林省长春市2016年中考历史真题试题(含解析)

23-04-24

吉林省2016年中考历史真题试题(含答案)

23-04-24

内蒙古赤峰市2016年中考历史真题试题(含答案)

23-04-24