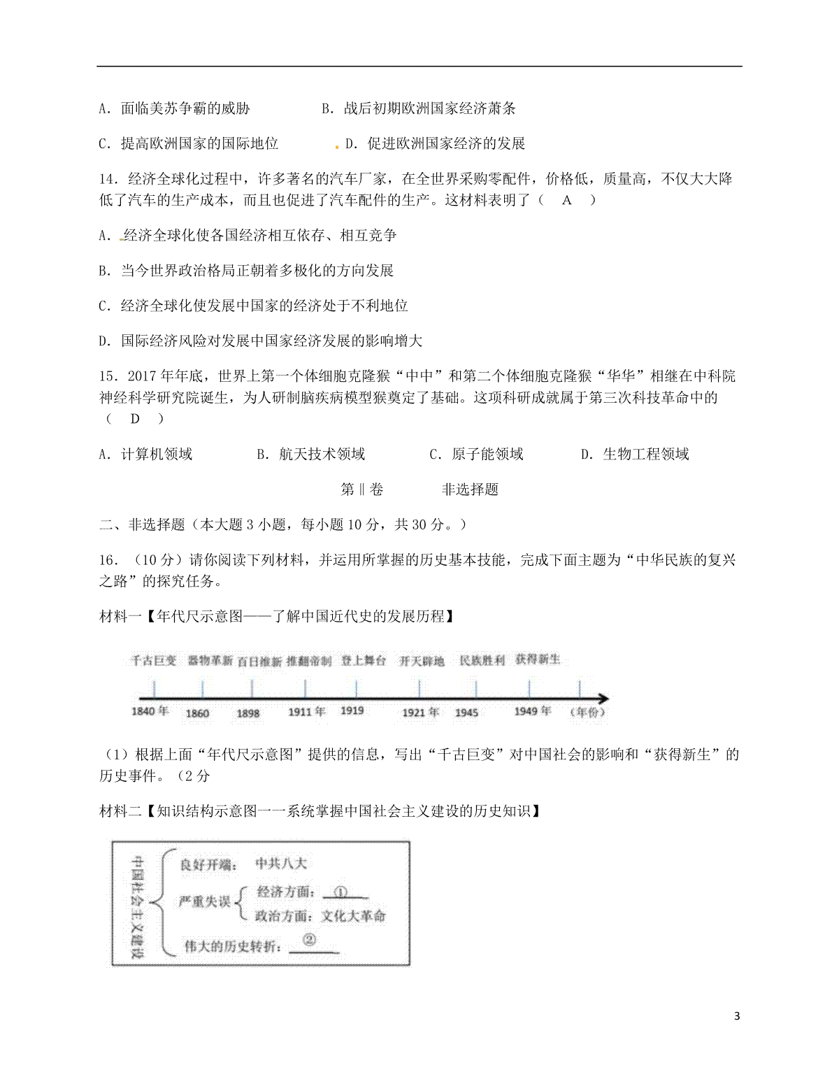
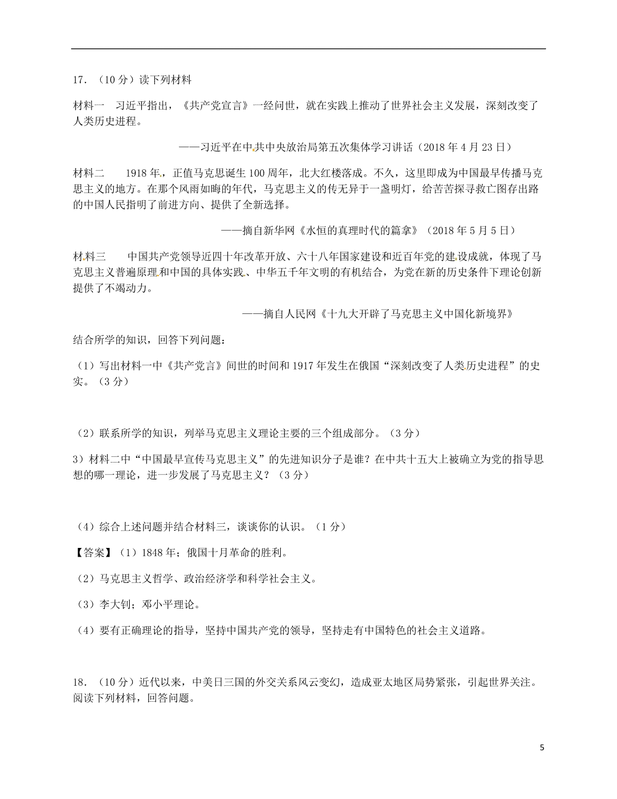
广西河池市2018年中考历史真题试题(含答案)

文/心如水

广西河池市2018年中考历史真题试题(含答案)于近期开考,本次考试对考生对知识的掌握参考价值大,为了方便大家复习掌握错题!小编在下文为大家准备了广西河池市2018年中考历史真题试题(含答案)试卷及答案解析详情,仅供考生参考。

如果你想下载广西河池市2018年中考历史真题试题(含答案)DOC或PDF版,请点击本文末链接!

一、广西河池市2018年中考历史真题试题(含答案)

下载广西河池市2018年中考历史真题试题(含答案)PDF格式或doc

小编推荐

1.广西河池市2018年中考历史真题试题(含答案)

2.广西梧州市2018年中考历史真题试题(含解析)

3.广西北部湾经济开发区2018年中考历史真题试题(含解析)

4.广东省2018年中考历史真题试题(含解析)

5.广东省2018年中考历史真题试题(含答案)

6.山西省2018年中考文综(历史部分)真题试题(含答案)

7.山西省2018年中考历史真题试题(含解析)

8.山东省青岛市2018年中考历史真题试题(含解析)

一键复制全文保存为WORD

猜你喜欢

四川省成都市2016年中考历史真题试题(含答案)

23-04-24

四川省广安市2016年中考历史真题试题(含答案)

23-04-24

四川省宜宾市2016年中考历史真题试题(含答案)

23-04-24

四川省南充市2016年中考文综(历史部分)真题试题(含答案)

23-04-24

四川省内江市2016年中考历史真题试题(含解析)

23-04-24

吉林省长春市2016年中考历史真题试题(含解析)

23-04-24

吉林省2016年中考历史真题试题(含答案)

23-04-24

内蒙古赤峰市2016年中考历史真题试题(含答案)

23-04-24