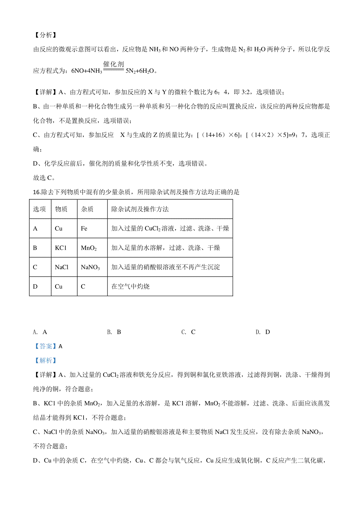
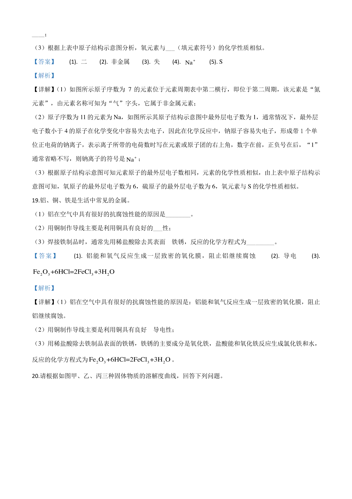
精品解析:山东省滨州市2020年中考化学试题(解析版)

文/轻舞飞扬

精品解析山东省滨州市2020年中考化学试题(解析版)于近期开考,本次考试对考生对知识的掌握参考价值大,为了方便大家复习掌握错题!小编在下文为大家准备了精品解析:山东省滨州市2020年中考化学试题(解析版)试卷及答案解析详情,仅供考生参考。

如果你想下载精品解析:山东省滨州市2020年中考化学试题(解析版)DOC或PDF版,请点击本文末链接!

一、精品解析:山东省滨州市2020年中考化学试题(解析版)

下载精品解析:山东省滨州市2020年中考化学试题(解析版)PDF格式或doc

小编推荐

1.精品解析:山东省滨州市2020年中考化学试题(解析版)

2.精品解析:山东省滨州市2020年中考化学试题(原卷版)

3.精品解析:山东省济宁市2020年中考化学试题(解析版)

4.精品解析:山东省济宁市2020年中考化学试题(原卷版)

5.精品解析:山东省泰安市2020年中考化学试题(解析版)

6.精品解析:山东省泰安市2020年中考化学试题(原卷版)

7.精品解析:山东省枣庄市2020年中考化学试题(解析版)

8.精品解析:山东省枣庄市2020年中考化学试题(原卷版)

一键复制全文保存为WORD

猜你喜欢

海南省2016年中考化学真题试题(含答案)

23-04-24

浙江省衢州市2016年中考科学(化学部分)真题试题(含解析)

23-04-24

浙江省宁波市2016年中考化学真题试题(含解析)

23-04-24

河南省2016年中考化学真题试题(扫描版,含答案)

23-04-24

河北省2016年中考理综(化学部分)真题试题(含答案)

23-04-24

江西省南昌市2016年中考化学真题试题(含解析)

23-04-24

江西省2016年中考化学真题试题(含解析)

23-04-24

江西省2016年中考化学真题试题(含答案)

23-04-24