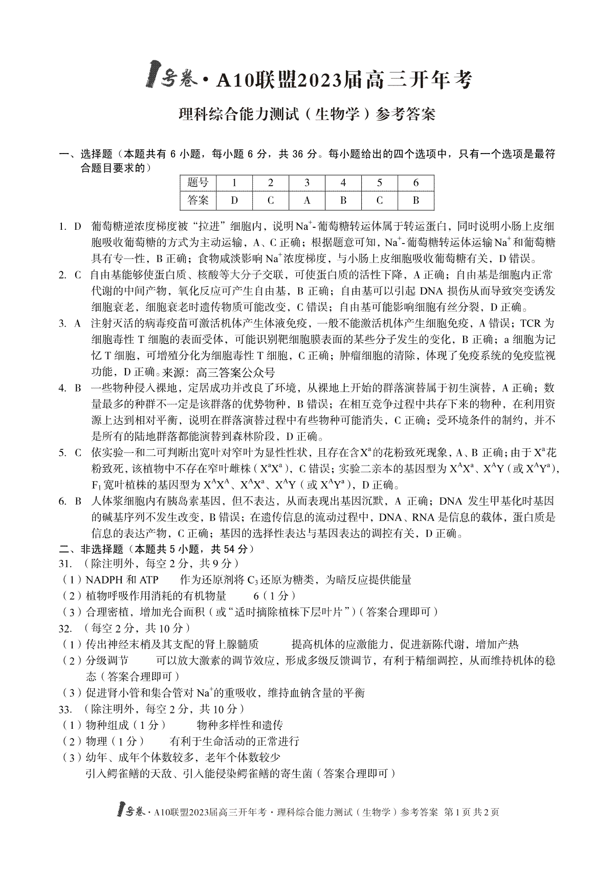
开年共81篇 1号卷·A10联盟2023届高三开年考理科综合能力测试试题1号卷·A10联盟2023届高三开年考理科综合能力测试试题于近期开考... 1号卷__A10联盟2023届高三开年考生物学参考答案1号卷__A10联盟2023届高三开年考生物学参考答案于近期开考,本次... 1号卷__A10联盟2023届高三开年考物理答案1号卷__A10联盟2023届高三开年考物理答案于近期开考,本次考试对... 1号卷__A10联盟2023届高三开年考化学参考答案1号卷__A10联盟2023届高三开年考化学参考答案于近期开考,本次考... 1号卷·A10联盟2023届高三开年考文科综合能力测试试题1号卷·A10联盟2023届高三开年考文科综合能力测试试题于近期开考... 上一页 下一页