2017年浙江省高考地理【4月】(含解析版)于近期开考,本次考试对考生对知识的掌握参考价值大,为了方便大家复习掌握错题!小编在下文为大家准备了2017年浙江省高考地理【4月】(含解析版)试卷及答案解析详情,仅供考生参考。
如果你想下载2017年浙江省高考地理【4月】(含解析版)DOC或PDF版,请点击本文末链接!
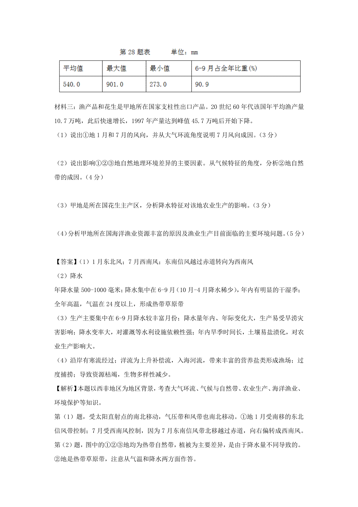
一、2017年浙江省高考地理【4月】(含解析版)


















1.专题16 物质的推断与转化-2022年中考化学真题分项汇编(全国通用)(第02期)(解析版)
2.专题15 化学与生活-2022年中考化学真题分项汇编(全国通用)(第02期)(解析版)
3.专题14 盐和化肥-2022年中考化学真题分项汇编(全国通用)(第02期)(解析版)
4.专题13 常见的酸和碱-2022年中考化学真题分项汇编(全国通用)(第02期)(解析版)
5.专题12 溶液-2022年中考化学真题分项汇编(全国通用)(第02期)(解析版)
6.专题11 金属和金属矿物-2022年中考化学真题分项汇编(全国通用)(第02期)(解析版)
7.专题10 燃料及其利用-2022年中考化学真题分项汇编(全国通用)(第02期)(解析版)
8.专题09 碳和碳的氧化物-2022年中考化学真题分项汇编(全国通用)(第02期)(解析版)