2024年上海春季高考(仿真卷02)-语文试题 答案

文/李杨

2024年上海春季高考仿真卷02)-语文试题 答案于近期开考,本次考试对考生对知识的掌握参考价值大,为了方便大家复习掌握错题!小编在下文为大家准备了2024年上海春季高考(仿真卷02)-语文试题 答案试卷及答案解析详情,仅供考生参考。

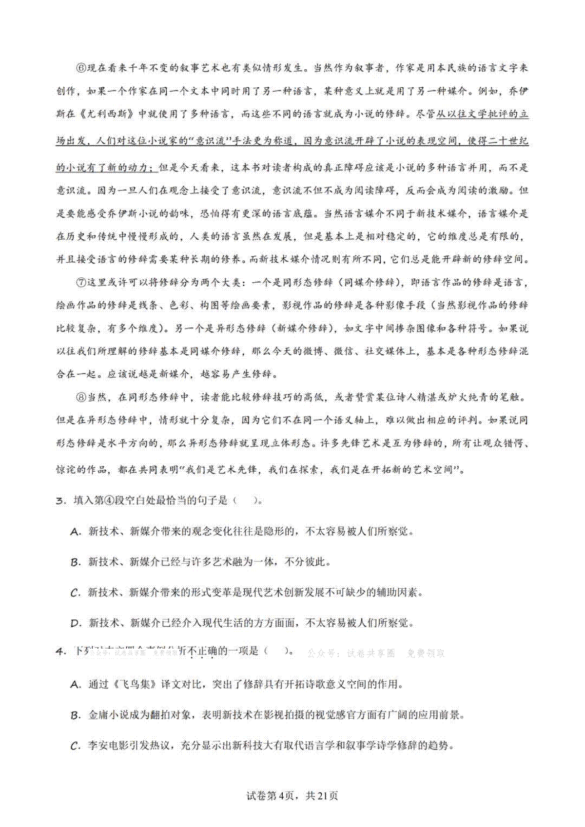
如果你想下载2024年上海春季高考(仿真卷02)-语文试题 答案DOC或PDF版,请点击本文末链接!

一、2024年上海春季高考(仿真卷02)-语文试题 答案

下载2024年上海春季高考(仿真卷02)-语文试题 答案PDF格式或doc

小编推荐

1.2024年上海春季高考(仿真卷01)-语文试题 答案

2.2024年上海春季高考(最后一卷)-数学试题 答案

3.2024年上海春季高考(仿真卷02)-数学试题 答案

4.2024届上海春季高考(押题卷02)-英语试题 答案

5.2024年上海春季高考(仿真卷01)-数学试题 答案

6.2024届上海春季高考(押题卷01)-英语试题 答案

7.2024届上海春季高考(押题卷03)-英语试题 答案

8.2024年1月“七省联考”考前押题预测卷02(原卷版)(新高考地区专用)

一键复制全文保存为WORD

猜你喜欢

福建省德化一中、永安一中、漳平一中三校协作2023-2024学年高三上学期12月联考试题+数学+Wo

24-01-05

福建省德化一中、永安一中、漳平一中三校协作2023-2024学年高三上学期12月联考试题+生物+Wo

24-01-05

福建省德化一中、永安一中、漳平一中三校协作2023-2024学年高三上学期12月联考试题+历史+Wo

24-01-05

福建省德化一中、永安一中、漳平一中三校协作2023-2024学年高三上学期12月联考试题+地理+Wo

24-01-05

福建省德化一中、永安一中、漳平一中三校协作2023-2024学年高三上学期12月联考试题+英语+Wo

24-01-05

浙江省镇海中学高三首考12月模拟卷-英语试题-试题卷(含答案)

24-01-03

浙江省宁波市镇海中学2023-2024学年高三12月首考地理试卷

24-01-03

浙江省镇海中学2023-2024学年高三上学期首考12月模拟卷化学试题

24-01-03