2013云南省昆明市中考物理试卷及答案

文/小落

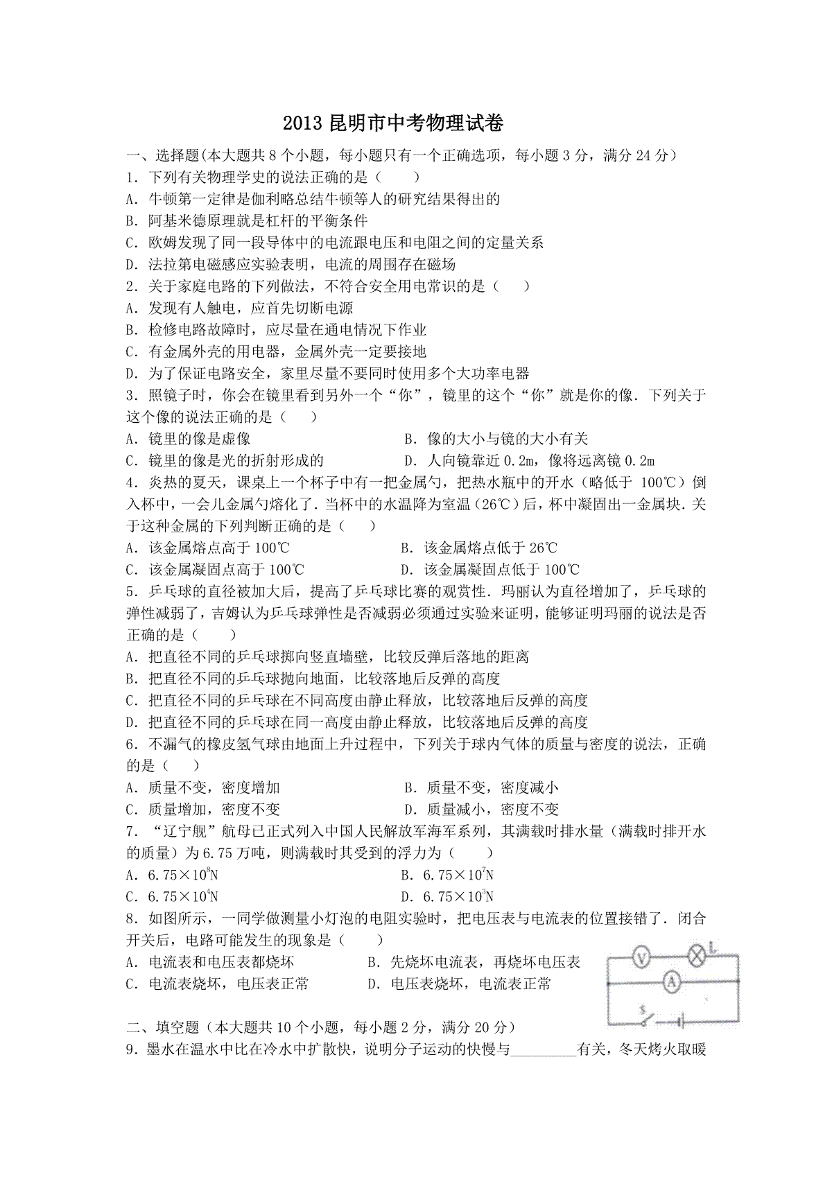
2013云南省昆明市中考物理试卷答案于近期开考,本次考试对考生对知识的掌握参考价值大,为了方便大家复习掌握错题!小编在下文为大家准备了2013云南省昆明市中考物理试卷及答案试卷及答案解析详情,仅供考生参考。

如果你想下载2013云南省昆明市中考物理试卷及答案DOC或PDF版,请点击本文末链接!

一、2013云南省昆明市中考物理试卷及答案

下载2013云南省昆明市中考物理试卷及答案PDF格式或doc

小编推荐

1.2009云南省昆明市中考物理试卷及答案

2.2021年云南省中考物理试题有答案(word版)

3.2020年云南省中考物理试题有答案(word版)

4.2019年云南省中考物理试题有答案(word版)

5.2018年云南省中考物理试题有答案(word版)

6.2017年云南省中考物理试题有答案(word版)

7.2016年云南省中考物理试题有答案(word版)

8.2015年云南省中考物理试题有答案(word版)

一键复制全文保存为WORD