2019年天津市高考语文试卷

文/小小酥

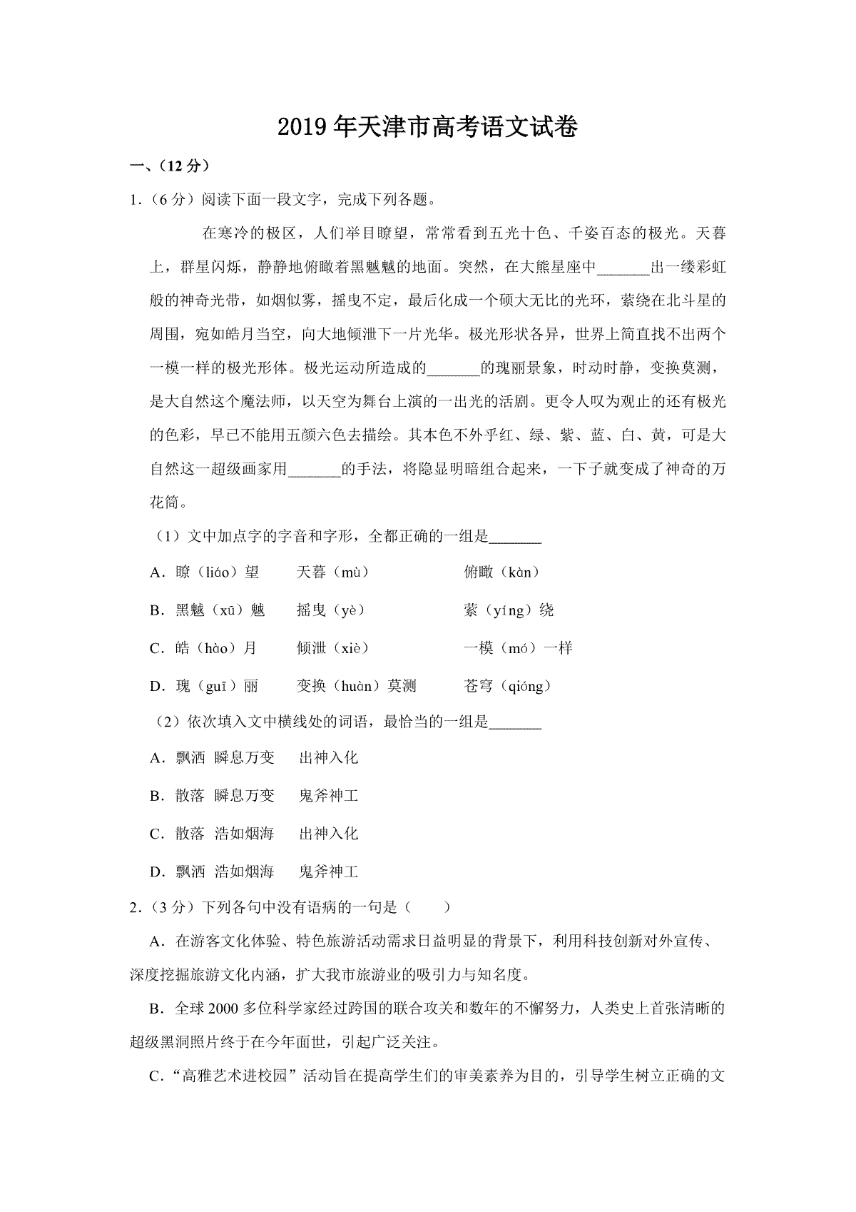
2019年天津市高考语文试卷 于近期开考,本次考试对考生对知识的掌握参考价值大,为了方便大家复习掌握错题!小编在下文为大家准备了2019年天津市高考语文试卷 试卷及答案解析详情,仅供考生参考。

如果你想下载2019年天津市高考语文试卷 DOC或PDF版,请点击本文末链接!

一、2019年天津市高考语文试卷

下载2019年天津市高考语文试卷 PDF格式或doc

小编推荐

1.2019年山东省菏泽市中考历史试题(word版,含答案)

2.2021年山东烟台中考历史试卷及答案

3.2020年山东烟台中考历史试卷及答案

4.2019年山东烟台中考历史试卷及答案

5.2018年山东烟台中考历史试卷及答案

6.2017年山东烟台中考历史试卷及答案

7.2016年山东烟台中考历史试卷及答案

8.2015年山东烟台中考历史试卷及答案

一键复制全文保存为WORD

猜你喜欢

2010年青岛中考历史试题及答案

23-04-24

2009年青岛中考历史试题及答案

23-04-24

2008年青岛中考历史试题及答案

23-04-24

精品解析:2021年山东省菏泽市中考历史试题(解析版)

23-04-24

精品解析:2021年山东省菏泽市中考历史试题(原卷版)

23-04-24

2020年菏泽市中考历史试题含答案

23-04-24

2019年山东省菏泽市中考历史试题(word版,含答案)

23-04-24

2018年菏泽市中考历史试题含答案

23-04-24