2007年江苏省高考生物试卷

文/心醉

2007年江苏省高考生物试卷 于近期开考,本次考试对考生对知识的掌握参考价值大,为了方便大家复习掌握错题!小编在下文为大家准备了2007年江苏省高考生物试卷 试卷及答案解析详情,仅供考生参考。

如果你想下载2007年江苏省高考生物试卷 DOC或PDF版,请点击本文末链接!

一、2007年江苏省高考生物试卷

下载2007年江苏省高考生物试卷 PDF格式或doc

小编推荐

1.江苏省镇江市2018年中考历史真题试题(含解析)

2.江苏省镇江市2018年中考历史真题试题(含答案)

3.江苏省苏州市2018年中考历史真题试题(含扫描答案)

4.江苏省盐城市2018年中考历史真题试题(含解析)

5.江苏省盐城市2018年中考历史真题试题(含答案)

6.江苏省淮安市2018年中考历史真题试题(含解析)

7.江苏省泰州市2018年中考历史真题试题(扫描版,含答案)

8.江苏省泰州市2018年中考历史真题试题(含解析)

一键复制全文保存为WORD

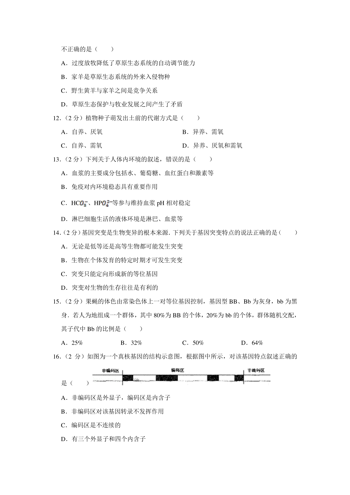
猜你喜欢

贵州省黔西南州、黔东南州、黔南州2018年中考文综(历史部分)真题试题(含答案)

23-04-24

贵州省遵义市2018年中考历史真题试题(含解析)

23-04-24

贵州省遵义市2018年中考历史真题试题(含答案)

23-04-24

贵州省贵阳市2018年中考历史真题试题(含解析)

23-04-24

贵州省贵阳市2018年中考历史真题试题(含答案)

23-04-24

贵州省安顺市2018年中考文综(历史部分)真题试题(含解析)

23-04-24

贵州省安顺市2018年中考文综(历史部分)真题试题(含答案)

23-04-24

福建省2018年中考历史真题试题(含解析)

23-04-24