2021年全国统一高考生物试卷(新课标ⅲ)(含解析版)

文/小小怪怪

2021年全国统一高考生物试卷(新课标ⅲ)(含解析版)于近期开考,本次考试对考生对知识的掌握参考价值大,为了方便大家复习掌握错题!小编在下文为大家准备了2021年全国统一高考生物试卷(新课标ⅲ)(含解析版)试卷及答案解析详情,仅供考生参考。

如果你想下载2021年全国统一高考生物试卷(新课标ⅲ)(含解析版)DOC或PDF版,请点击本文末链接!

一、2021年全国统一高考生物试卷(新课标ⅲ)(含解析版)

下载2021年全国统一高考生物试卷(新课标ⅲ)(含解析版)PDF格式或doc

小编推荐

1.黑龙江省绥化市2017年中考历史真题试题(含解析)

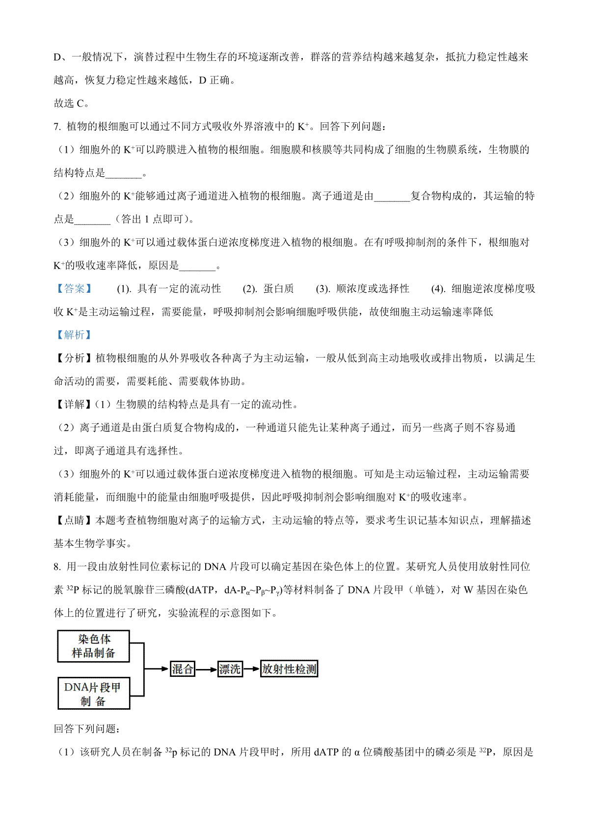
2.黑龙江省大庆市2017年中考历史真题试题(含解析)

3.青海省西宁市2017年中考历史真题试题(含解析)

4.陕西省2017年中考历史真题试题(含解析)

5.重庆市2017年中考历史真题试题(A卷,含解析)

6.辽宁省营口市2017年中考历史真题试题(含解析)

7.贵州省黔东南州2017年中考历史真题试题(含解析)

8.贵州省遵义市2017年中考历史真题试题(含解析)

一键复制全文保存为WORD

猜你喜欢

黑龙江省齐齐哈尔市2017年中考历史真题试题(含答案)

23-04-24

黑龙江省绥化市2017年中考历史真题试题(含解析)

23-04-24

黑龙江省绥化市2017年中考历史真题试题(含答案)

23-04-24

黑龙江省牡丹江市2017年中考历史真题试题(含扫描答案)

23-04-24

黑龙江省大庆市2017年中考历史真题试题(含解析)

23-04-24

黑龙江省大庆市2017年中考历史真题试题(含答案)

23-04-24

青海省西宁市2017年中考历史真题试题(含解析)

23-04-24

陕西省2017年中考历史真题试题(含解析)

23-04-24